Aujourd'hui, la charge sur les vieux fils électriques a plusieurs fois augmenté. Cela est dû au fait qu'il y a de nombreux appareils électroménagers dans presque tous les appartements. Un vieux câblage ne peut pas toujours résister à une telle charge. Le câblage électrique dans un appartement nécessite une certaine connaissance de la rédaction de schémas, ainsi que le respect d'un certain nombre de règles. Par conséquent, pour effectuer cette opération vous-même, vous devrez vous familiariser avec toutes ses nuances.

Pour que le câblage électrique de l'appartement soit effectué correctement, vous devez avoir des connaissances dans le domaine de l'électrotechnique
Contenu
- 1 Règles de câblage du câblage électrique dans l'appartement
- 2 Installation électrique dans un appartement: étapes des travaux
- 3 À quoi sert le schéma de câblage de l'appartement?
- 4 Comment câbler un câble autour d'un appartement: un exemple
- 5 Schéma de câblage dans un appartement: options de connexion d'éléments dans les circuits électriques
- 6 Conception indépendante et schéma de câblage
- 7 Installation du câblage dans l'appartement: calcul des matériaux
- 8 Quel câble choisir pour organiser le câblage électrique d'un appartement?
- 9 Câblage électrique à faire soi-même dans la maison: outils et matériel
- 10 Installation du câblage électrique dans l'appartement: la phase préparatoire
- 11 Installation de câblage externe dans l'appartement: un algorithme d'actions
- 12 Installation du câblage interne et son contrôle
- 13 Programmes de conception de câblage électrique dans un appartement
Règles de câblage du câblage électrique dans l'appartement
Toute activité de construction est réglementée par la documentation pertinente approuvée par l'État. Cela vaut également pour la grande variété de matériaux utilisés dans tel ou tel cas. Aujourd'hui, GOST et SNiP agissent comme des documents réglementaires. À son tour, tout travail lié à l'électricité est soumis aux règles d'installation électrique (PUE).

Le schéma de câblage dans une maison ou un appartement privé doit toujours commencer de la même manière, avec l'élaboration d'un plan électricien
Avant de commencer à travailler avec le réseau électrique, il est nécessaire d'étudier minutieusement tous les points spécifiés dans le PUE. Il est recommandé de porter une attention particulière au paragraphe qui décrit les caractéristiques d'installation et la sélection des équipements électriques. Tenez compte des règles de base pour la conduite du câblage électrique dans un appartement.
Tous les éléments importants de l'équipement électrique doivent être visibles. Ils doivent être rapidement et facilement accessibles. Lors de l'installation des interrupteurs, il est recommandé de prendre en compte la hauteur de leur emplacement (par rapport au sol).Conformément aux normes, ce chiffre doit être compris entre 50 et 150 cm. L'emplacement des interrupteurs est choisi de manière à ce que les portes ouvertes ne causent pas d'inconvénients lors de leur utilisation. Le câblage des commutateurs se fait de haut en bas.
La hauteur minimale recommandée pour les prises est de 50 cm et la hauteur maximale de 80 cm Cette règle protège les appareils électriques de l'eau en cas d'inondation de l'appartement. Les prises doivent être situées à des points suffisamment éloignés (au moins 50 cm) des cuisinières à gaz. La même distance doit être aux radiateurs, tuyaux et autres éléments équipés d'une mise à la terre. Le câblage électrique est fourni aux prises de bas en haut. Ces règles doivent être prises en compte lors de l'élaboration d'un plan électrique.
Remarque! Le nombre de prises dans une pièce est déterminé en fonction du carré de la pièce. Il existe une règle à l'aide de laquelle vous pouvez facilement déterminer le chiffre requis. Selon lui, un produit devrait tomber sur une superficie de 6 m².
Cependant, cette méthode ne convient pas pour déterminer le nombre de prises dans la cuisine. Pour une pièce donnée, leur numéro est attribué individuellement et dépend du nombre d'appareils électroménagers. Quant aux toilettes, l'installation de prises y est interdite. Il est permis d'installer ces produits dans la salle de bain, mais ils nécessitent un transformateur individuel.
Lors de la pose de câbles dans un appartement, vous devez savoir que cette opération peut être effectuée avec une méthode cachée ou ouverte. Dans le premier cas, le câble est placé dans la rainure à l'intérieur du mur et dans le second à l'extérieur. Le joint lui-même est réalisé strictement verticalement ou horizontalement, et sa place doit être fixée sur le plan général.
Lors de la disposition du câblage, vous devez maintenir une distance par rapport aux canalisations et aux plafonds. Pour les lignes posées dans un plan horizontal, la distance recommandée par rapport au plafond est de 10 cm, pour elles, la distance par rapport à la corniche ou à la poutre du sol doit être d'au moins 15 cm.En outre, les lignes horizontales doivent être installées à une certaine distance du sol (au moins 15 cm) ...
Il existe également certaines règles pour les lignes montées verticalement. Par exemple, la distance par rapport à l'ouverture d'une porte ou d'une fenêtre doit être d'au moins 10 cm. De plus, des fils verticaux doivent être installés à une distance de 40 cm des communications de gaz.

Le nombre de prises dans la cuisine doit correspondre au nombre d'appareils électroménagers qu'elle contient.
Lors du câblage du câblage électrique, il est très important que les câbles n'entrent pas en contact avec des éléments métalliques dans les murs ou à l'extérieur. S'il est nécessaire d'installer plusieurs fils parallèles (les uns par rapport aux autres), une distance de 3 mm doit être maintenue entre eux. Ces câbles peuvent se toucher, mais pour cela, ils sont placés dans un tube de protection spécial - ondulation.
Lors du câblage dans le blindage, les emplacements de leurs connexions sont soigneusement isolés. Il est important de se rappeler que la jonction de câbles en cuivre et en aluminium est interdite. Il est courant d'utiliser des boulons pour organiser les connexions. Cette méthode est utilisée pour la mise à la terre et les fils neutres.
Installation électrique dans l'appartement: étapes de travail
Avec un plan clair, l'installation du câblage électrique dans une zone résidentielle peut être non seulement plus rapide, mais aussi moins chère. Cette activité comprend 5 étapes principales:
- Développement d'un circuit électrique dans l'appartement.
- Préparation d'un plan de câblage pour le câblage électrique, ainsi que son approbation et son enregistrement (accompagné d'un schéma).
- Aménagement d'une cabane de réparation.
- Installation de câblage électrique.
- Installation de machines, prises, interrupteurs et appareils ménagers nécessaires.

Tout travail lié à l'électricité nécessite une approche sérieuse et compétente, par conséquent, le schéma de câblage de l'appartement doit être bien pensé et réalisé avec une haute qualité
Remarque! Avant de procéder aux étapes d'installation, vous devez prendre soin de fournir une mise à la terre de protection. Pour des raisons de sécurité, une mise à la terre peut être effectuée. Le câblage électrique direct autour de la maison est effectué à la dernière étape, lorsque tous les mécanismes nécessaires sont installés.
Des économies dans ce cas ont lieu. Par exemple, vous pouvez effectuer vous-même certaines des étapes d'installation. Les experts ne recommandent pas d'économiser de l'argent sur l'équipement ou les appareils électriques. Tous les mécanismes nécessaires doivent être de la plus haute qualité, car les produits bon marché peuvent échouer dans un court laps de temps.
À quoi sert le schéma de câblage de l'appartement?
Le câblage électrique moderne est une entreprise très complexe qui nécessite des connaissances et des compétences professionnelles. Il est préférable de faire appel à un professionnel qualifié pour effectuer cette opération. S'il est nécessaire de faire un câblage dans un nouveau bâtiment, il est recommandé de dresser un dessin qui contiendra tous les objets importants liés à l'électricité. Il est très pratique de le faire avant de commencer les réparations. Objets clés liés à l'électricité:
- douilles;
- interrupteurs;
- lampes, lustres et autres appareils d'éclairage;
- panneau électrique avec un dispositif de courant résiduel (RCD).
Le spécialiste doit établir un schéma tenant compte de tous les souhaits nécessaires des propriétaires et des caractéristiques individuelles de l'aménagement du logement. La tâche principale de l'assistant est de diviser le câble en lignes distinctes qui fonctionneront efficacement. Cette tâche nécessite la répartition correcte de la charge, ainsi que l'organisation des systèmes de contrôle et de protection du câblage électrique dans l'appartement.
Avant de commencer à établir un dessin ou un plan, il est recommandé d'étudier la fonction et les caractéristiques de tous les éléments constitutifs du réseau électrique. Les machines qui protègent le réseau des surcharges et sont situées dans le panneau électrique sont un composant très important de ce système. Le fonctionnement du réseau électrique dépend de leur installation compétente, ainsi que de sa sécurité.
Les fils fournissant du courant électrique à divers points doivent être correctement sélectionnés. Ils peuvent avoir différentes sections. Le choix de cet indicateur se fait individuellement. Les prises et interrupteurs doivent être équipés de contacts fiables.

Les disjoncteurs situés dans les panneaux sont conçus pour protéger contre les surcharges et les courts-circuits et sont un composant très important de l'ensemble du système
Le câblage électrique de la maison présente quelques particularités. En particulier, un élément supplémentaire est ajouté à ce qui précède - un automate d'introduction. De là, le câble d'alimentation est connecté au blindage. Sa fonction principale est la régulation de la puissance dans le réseau. Si nécessaire, cet élément est capable de couper l'alimentation.
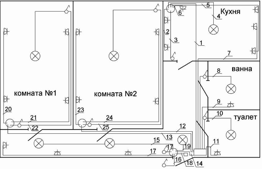
Comment câbler un câble autour d'un appartement: un exemple
Le contrôle du réseau électrique est simplifié s'il a plusieurs directions. La séparation du secteur sur les lignes vous permet d'éteindre l'une d'elles et d'utiliser les autres si nécessaire. L'option de câblage la plus courante, qui prend en compte 4 directions:
- cuisine;
- salle de bains;
- Gros appareils ménagers;
- système d'éclairage.

Il est préférable de diviser les réseaux électriques en lignes, car cela vous permettra d'éteindre l'un d'entre eux et d'utiliser les autres
Information utile! Dans certains cas, le câblage dans l'appartement prend en compte la disposition d'un câble séparé (par exemple, pour une machine à laver). En effet, l'ancien système peut ne pas être en mesure de résister aux contraintes exigées par la technologie moderne.
Chacune des 4 directions ci-dessus se distingue par ses propres caractéristiques de câblage. Et il y a aussi certaines règles qui doivent être suivies lors de l'installation d'éléments électriques dans la cuisine ou dans la salle de bain. Les experts vous recommandent de vous familiariser plus en détail avec la disposition de chaque ligne. Cela vous donnera une idée de la façon de faire le câblage correctement.
Câblage électrique dans la cuisine: Que souhaitez-vous savoir
Dans la plupart des cas, c'est la ligne de cuisine qui représente la charge principale du réseau électrique. C'est assez simple à expliquer: il y a beaucoup d'appareils électroménagers dans la cuisine. Réfrigérateur, Lave-vaisselle, lave-linge, micro-ondes et autres appareils sont connectés au secteur et consomment beaucoup d'électricité. En plus des gros appareils électroménagers, la plupart des familles utilisent des grils électriques, un multicuiseur, des grille-pain, etc.
Il convient de rappeler une règle importante, qui dit que pour les appareils électroménagers les plus puissants, il est recommandé d'installer des machines séparées dans le tableau. Il est préférable d'effectuer une connexion électrique séparée, car une ligne commune peut tout simplement ne pas résister à l'utilisation simultanée de plusieurs gros appareils.

Lors de la conception du câblage électrique, il faut garder à l'esprit que les principales charges de courant tombent sur la cuisine
Si un câble séparé est tiré vers un appareil électrique puissant, il devient alors possible d'utiliser plusieurs unités d'appareils électroménagers en même temps sans craindre que le réseau ne supporte pas la charge.
L'installation et la connexion de prises au réseau dans la cuisine nécessitent la connaissance de certaines règles. Il n'est pas recommandé de les placer à moins de 0,5 m de la cuisinière à gaz. L'acheminement des câbles nécessite également une distance par rapport à la cuisinière à gaz et aux tuyaux (au moins 40 cm). N'oubliez pas le radiateur de chauffage. Ne placez pas de points et de fils électriques à proximité immédiate de la batterie. Le respect de ces règles vous permettra de diriger avec compétence un électricien dans la cuisine.
Câblage électrique de la salle de bain: règles de base
L'emplacement des appareils électriques dans la salle de bain et les toilettes nécessite une attention particulière de la part du maître. Cela est dû au fait que ces pièces ont un taux d'humidité élevé. Afin de sécuriser le réseau électrique, il est nécessaire d'étudier un certain nombre de règles et de recommandations importantes qui aideront à réaliser une installation compétente de la ligne.
Tout d'abord, vous devez vous rappeler qu'il est strictement interdit de placer une boîte de jonction dans la salle de bain. Il doit être installé à l'extérieur d'une pièce humide. L'option idéale est l'emplacement du bouclier dans le couloir. Il est recommandé de consulter un spécialiste pour concevoir un électricien dans la salle de bain.

Dans la salle de bain, il est préférable d'installer des prises étanches équipées d'un couvercle qui empêche la pénétration d'humidité
Le deuxième point à retenir: pour chaque appareil électrique, que ce soit une machine à laver ou un sèche-cheveux, vous devez équiper une prise séparée. Il est conseillé d'indiquer sur le schéma selon lequel le câblage sera effectué, tous les appareils électriques de la salle de bain, ainsi que leurs points de connexion.
Information utile! Actuellement, il est possible d'acheter des prises étanches équipées d'un couvercle et d'un joint qui empêche l'humidité de pénétrer dans l'appareil et d'oxyder les contacts.
Il est strictement interdit de placer l'interrupteur à l'intérieur de la salle de bain. Il est généralement installé de l'extérieur, non loin de la porte d'entrée (pour une facilité d'utilisation).
Article associé:
Prise: comment connecter des équipements électriques sans l'aide d'un spécialiste
Description des mesures préparatoires et de la technique d'installation. Manipulation de l'électricité et exigences de sécurité.
Lors de l'installation d'un électricien dans un appartement de vos propres mains, vous devrez également faire attention au câblage des câbles dans une pièce humide.La meilleure option pour son emplacement serait un endroit près du plafond en haut du mur. Les experts recommandent de placer le fil parallèlement au sol. Dans ce cas, un tube ondulé spécial est utilisé pour protéger le câble. Les accessoires de salle de bains sont sélectionnés individuellement. Les appareils standard qui correspondent à une tension de 220 V sont mieux remplacés par des analogiques 12 V de faible puissance.
La salle de bain nécessite également un câblage correspondant. Pour les petits appareils électriques, utilisez des câbles d'une section de 2,5 mm. Il est préférable de connecter des fils d'un diamètre de 4 mm à de gros appareils électroménagers.
Câblage électrique dans l'appartement: Gros électroménagers
Les appareils électroménagers qui consomment de grandes quantités d'électricité se trouvent le plus souvent dans la salle de bain et la cuisine. Lors de l'installation de gros appareils électriques, un certain nombre de règles doivent être respectées.
Les experts ne recommandent pas d'installer les prises de manière à ce qu'elles soient couvertes par des appareils électroménagers. Ils doivent être affichés bien en vue pour un accès facile. L'option la plus acceptable consiste à installer des modèles étanches équipés d'un couvercle. Lors de l'élaboration d'un projet d'alimentation électrique d'un appartement, il est nécessaire de fixer les points où les appareils dimensionnels seront situés.

Pour établir correctement un schéma de câblage dans un appartement, vous devez connaître à l'avance la puissance approximative des appareils électroménagers et leur emplacement
Lors de la rénovation, un raccordement séparé du coin cuisine doit être effectué. À l'avenir, cela permettra de remplacer les appareils électriques sans déconnecter tout l'appartement du réseau. Cette option est particulièrement adaptée aux cuisines équipées d'appareils encastrés. Cela est dû au fait que ces appareils sont connectés dans des endroits difficiles d'accès, leur réparation peut donc prendre beaucoup de temps.
Câblage électrique dans l'appartement: groupe d'éclairage
Aujourd'hui, il est possible d'organiser une ou plusieurs lignes d'éclairage. Le choix de leur nombre dépend du nombre d'appareils produisant de la lumière situés dans le logement. Par exemple, si un lustre puissant est installé dans le salon, qui comprend 6 abat-jours, et que dans la chambre il y a 1-2 appliques, tout peut être connecté en une seule ligne.
À titre d'exemple inverse, considérons une salle éclairée non seulement par un lustre, mais également par des dispositifs d'éclairage ponctuels, ainsi que d'autres éléments, par exemple l'éclairage de meubles. Pour une telle salle, l'organisation d'une ligne distincte sera requise.
Remarque! Au stade de la conception du câblage électrique, vous devez déterminer clairement le nombre d'appareils d'éclairage, calculer leur puissance. Sur la base de ces données, une décision est prise de diviser la ligne d'éclairage en deux ou plusieurs directions. Ces informations doivent également être enregistrées sur un plan général.
Il est à noter que dans certains cas, en plus des dispositifs d'éclairage, des transformateurs sont inclus dans le réseau de l'une des pièces. Dans cette situation, il est nécessaire de connecter cette direction à un dispositif de protection automatique séparé.
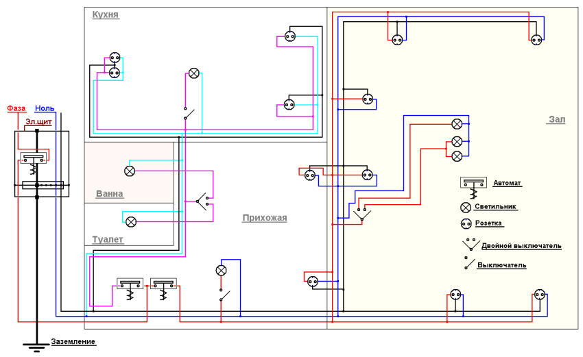
Schéma de câblage dans l'appartement: options de connexion d'éléments dans les circuits électriques
L'élaboration d'un schéma de câblage électrique dans une zone résidentielle est une tâche sérieuse. Une personne engagée dans un tel travail doit clairement comprendre les bases de l'électrotechnique et posséder certaines compétences. Par conséquent, il n'est pas recommandé de vous lancer dans cette activité si vous n'êtes pas confiant en vos capacités. Des erreurs dans le schéma peuvent avoir de graves conséquences. La plupart des incendies de nos jours sont dus à des problèmes de câblage.
Il est préférable de confier le travail d'élaboration d'un schéma électrique à un spécialiste. Pour la mise en œuvre indépendante de ce processus, il faut non seulement avoir des connaissances dans ce domaine, mais également savoir quelles sont les options de connexion des circuits électriques.Examinons ces méthodes plus en détail.
Cohérent. Dans ce cas, chacun des éléments du circuit électrique suit le précédent. La connexion en série se fait sans l'organisation des joints nodaux, ce qui est indiqué dans le schéma de câblage de l'appartement. Un exemple d'un tel procédé est une guirlande d'arbre de Noël classique, qui comprend des ampoules situées sur un fil et se succédant. Il convient de rappeler que cette méthode présente certains inconvénients. Par exemple, en cas de panne d'un élément, tous les autres seront également désactivés.

Les éléments du circuit électrique peuvent être connectés de plusieurs manières: série, parallèle, mixte
Parallèle. Cette option diffère de la précédente en ce que les éléments qui composent le circuit électrique ne s'emboîtent pas. Ils sont disposés en parallèle et sont regroupés en deux nœuds distincts. Ainsi, si une ligne tombe en panne, la seconde continuera à fonctionner normalement.
Combiné. Cette méthode est également appelée mixte, car elle prend en compte l'utilisation de la connexion en série et en parallèle des éléments de circuit électrique. Ce schéma de câblage dans la maison n'est pas utilisé aussi souvent que les deux précédents.
Comment bien organiser le câblage: les principaux types
Avant de commencer les travaux d'installation, il est nécessaire de déterminer l'option de câblage des câbles électriques dans la pièce, conformément à laquelle le schéma de câblage de la maison ou de l'appartement sera réalisé. Le fonctionnement du réseau électrique dépend de ce choix, il est donc recommandé de consulter un spécialiste qui comprend ce problème. Aujourd'hui, vous pouvez trouver trois options de câblage principales.
Avec un standard. La connexion des éléments constitutifs du réseau électrique par cette méthode est la plus courante. Dans ce cas, la boîte de jonction est installée dans une niche pré-préparée sur le palier.
Un compteur électrique et des disjoncteurs sont placés à l'intérieur du panneau pour protéger le système des surcharges. Un câble est acheminé de la boîte de jonction vers le logement. Sa section doit être conforme à la norme. À l'avenir, le câblage électrique est fait. Dans un nouveau bâtiment, une telle opération est la plus simple à réaliser.
Dans ce cas, chaque pièce est équipée d'une boîte de jonction. Il est d'usage de le placer à l'entrée de la pièce (au-dessus de l'interrupteur). C'est grâce à l'utilisation de tels boîtiers que tous les appareils électriques de la pièce sont alimentés.
"Étoile". Ce type de câblage prend en compte la présence de lignes séparées pour chaque appareil électrique (prise, interrupteur, etc.). Tous sont connectés directement au standard. La présence d'un interrupteur séparé pour chaque ligne de câble n'est pas obligatoire, mais elle est assez courante.
Remarque! L'option star est la plus chère. Cela est dû à l'augmentation de la quantité de câblage nécessaire, à la nécessité d'acheter un blindage plus volumineux. N'oubliez pas non plus les frais d'installation pour la pose de câbles dans l'appartement.

Le compteur et les disjoncteurs sont placés dans le panneau électrique, ce qui protège les systèmes contre les surcharges
Malgré le coût élevé, ce type de câblage est le plus pratique et le plus fiable. La variante "étoile" offre la possibilité d'un contrôle individuel. De cette façon, vous pouvez désactiver un seul élément pendant que tous les autres appareils fonctionnent. Ce type est assez souvent utilisé pour le câblage électrique dans les nouveaux bâtiments. Le prix n'est pas un obstacle pour la sécurité des résidents.
"Plume". Le dernier type de câblage qui partage des similitudes avec l'option étoile.La principale différence est qu'il peut y avoir plusieurs appareils électriques par ligne de câble. En conséquence, dans ce cas, le coût du système diminue, car moins de matériaux, de temps et d'efforts sont nécessaires pour l'organiser.
Le type de câblage est déterminé individuellement, en fonction duquel un schéma est établi. Sur Internet, vous pouvez trouver des programmes de calcul de circuits électriques qui vous permettent d'effectuer cette opération de manière indépendante dans les plus brefs délais.
Il est important de se rappeler que les deuxième et troisième types sont souvent combinés. Cela vous permet de réduire les coûts financiers et d'augmenter les capacités du système. L'efficacité et la sécurité maximales des résidents sont les principaux objectifs atteints lors de l'installation du câblage électrique.
Conception indépendante et schéma de câblage
La première chose à faire avant de commencer l'installation du câblage électrique est de rédiger un projet qui prend en compte toutes les étapes étape par étape, et un schéma électrique. L'auto-rédaction n'est pas recommandée car les performances et la sécurité futures du système en dépendent. Un professionnel fera face à cette question beaucoup plus rapidement et, surtout, mieux.
Dans le cas de l'élaboration indépendante d'un schéma d'alimentation électrique d'appartement, vous devrez étudier les principes de base et approfondir les caractéristiques du fonctionnement de ce système. Et il est également nécessaire de dresser un dessin général qui comprend tous les éléments (sans exception), et de calculer les charges sur le réseau.
Dans le schéma, tous les éléments électriques qui composent le système sont indiqués au moyen de désignations spéciales. Cela vous permet de transférer la communication, y compris les appareils, sur le papier de la manière la plus laconique possible. Afin de ne pas se confondre, il est recommandé de noter au préalable toutes les désignations et leur décodage.

Il est préférable de laisser le processus d'élaboration d'un projet à des professionnels, ils feront face à cette question beaucoup plus rapidement et, surtout, mieux.
En utilisant les désignations, il est nécessaire de mettre sur le schéma de câblage de la maison ou de l'appartement les points où les appareils électriques seront situés. Il est important de se rappeler qu'un tel document est rédigé précisément afin de marquer sur papier les emplacements d'installation des prises, interrupteurs et luminaires, ainsi que le câblage de connexion.
Remarque! Avant de commencer à créer un circuit, vous devez déterminer la quantité d'appareils électroménagers, ainsi que désigner un emplacement pour chaque appareil. Sinon, l'emplacement des prises peut être incorrect.
Après avoir marqué les points clés, il est nécessaire de marquer les chemins de câbles sur le schéma de câblage de l'appartement. Pour ce faire, vous devrez sélectionner l'option de jonction d'éléments individuels dans le circuit et le type de câblage. Les experts conseillent, pour plus de commodité, de diviser le câblage électrique de la pièce en zones distinctes:
- zone d'éclairage (couloir, cuisine, salons et un séparé pour la salle de bain);
- zone d'alimentation électrique (divisée en trois groupes: un couloir et des pièces à vivre, une cuisine et une séparée pour une cuisinière électrique).

Le schéma de câblage est nécessaire pour déterminer l'emplacement de l'installation des éléments de puissance, tels que: tableau de distribution, disjoncteurs, compteurs
Cette option est l'une des nombreuses façons d'électrifier un appartement ou une maison privée. Il convient de noter qu'aujourd'hui, il est possible de dresser un schéma en utilisant un programme spécial pour électriciens.
Si nécessaire, vous pouvez contacter un spécialiste qui élaborera un programme individuel le plus adapté à des conditions de logement spécifiques. Le zonage vous permet de combiner des appareils électriques et des câblages disparates et de les organiser, ce qui économisera du matériel lors de l'installation.
Afin de simplifier l'installation des câbles dans la pièce, il est recommandé que le câblage soit acheminé le long du sol (par exemple, dans la cavité du socle) ou sous celui-ci. Toutes les lignes doivent être indiquées sur le diagramme sous forme de lignes pointillées.
Entre autres choses, vous devez effectuer un calcul individuel des matériaux, ainsi que déterminer le courant dans le système. Il existe des formules spéciales pour cela. En règle générale, la résistance actuelle dans un bâtiment résidentiel moderne ne dépasse pas 25 A. Sur la base de ce paramètre, il est nécessaire de sélectionner des matériaux qui répondront aux exigences du système.

Pour simplifier l'installation des câbles dans l'appartement, il est recommandé de faire le câblage au sol, par exemple dans la cavité de la plinthe
Le schéma de câblage de l'appartement doit contenir des informations sur la longueur des câbles. La longueur des fils est déterminée à l'aide d'un ruban à mesurer conventionnel. Il est recommandé d'ajouter 3 mètres de hauteur libre à la figure finale.
Tous les câbles sont connectés à un panneau lumineux, qui est le plus souvent situé dans le couloir près de la porte. Il comprend également un DDR, qui se divise en 2 types: 16 et 20 A. Dans le premier cas, le disjoncteur est responsable des appareils d'éclairage et des interrupteurs, et dans le second, des prises. Avec une connexion séparée du poêle électrique, un autre type de RCD est installé - 32 A.
Afin de terminer le circuit, vous devez compter le nombre de prises et de boîtes de jonction. La dernière étape consistera à introduire des matériaux auxiliaires (ruban électrique, tuyaux ondulés, etc.) dans le système d'alimentation électrique de l'appartement.
Installation de câblage dans l'appartement: calcul des matériaux
Une fois le schéma de câblage prêt, il sera nécessaire de calculer les matériaux qui seront utilisés lors de l'installation. Tout d'abord, il faut calculer le nombre de câbles, car ce sont eux qui fournissent le courant électrique, ce qui permet aux appareils de fonctionner normalement.
Afin de calculer le métrage des fils qui seront utilisés lors de la pose du câblage électrique dans un appartement, plusieurs facteurs doivent être pris en compte:
- nombre de prises et interrupteurs;
- nombre de produits d'éclairage;
- lieux d'installation des appareils électriques.
Ensuite, vous devez mesurer la distance à chaque point électrique (à partir de la boîte de jonction). Le métrage est déterminé à l'aide d'un ruban de construction. Les données obtenues lors de la mesure doivent être indiquées dans le plan de câblage électrique de l'appartement, puis additionnées.
Information utile! Les experts recommandent d'ajouter 10 à 15% du stock à la quantité totale de câblage. Ce besoin est dû au fait que souvent lors de l'installation, diverses situations imprévues se produisent.
Pendant le fonctionnement du réseau électrique, les fils sont chauffés. Pour cette raison, ils ne doivent pas être placés au même endroit en grand nombre. Vous devez toujours faire attention aux normes qui sont énoncées dans les documents réglementaires qui régissent le réseau électrique. Souvent, lors de l'installation, un câblage parallèle avec des virages et des virages est nécessaire.
Les câbles modernes ont une structure à trois conducteurs, dans laquelle le cuivre est le matériau clé. Le câblage en aluminium dans un appartement est très rarement utilisé, car le cuivre est un matériau plus acceptable et répond aux normes actuelles. La section transversale des fils est sélectionnée individuellement en fonction de la puissance nominale du système. Pour choisir la section souhaitée, vous pouvez utiliser l'une des tables sur Internet.
L'option standard consiste à utiliser un câble d'une section de 2,5 mm (pour l'alimentation électrique des prises).À leur tour, les appareils d'éclairage sont alimentés à l'aide de fils de 1,5 mm. Après avoir calculé le montant d'enregistrement requis, vous pouvez commencer à calculer le nombre requis d'autres articles:
- prises et interrupteurs;
- dispositifs d'éclairage;
- boîtes de jonction;
- tubes de protection (ondulés);
- chaînes câblées;
- borniers et attaches.
Le calcul correct de tous les matériaux nécessaires simplifiera le travail d'organisation du câblage électrique dans l'appartement de vos propres mains. Afin de vous protéger des surtensions dans le système électrique, vous devez acheter un stabilisateur spécial. Aujourd'hui, vous pouvez choisir un appareil puissant pouvant couvrir les besoins de tout l'appartement, ou diviser les zones d'influence en installant plusieurs petits modèles.

Le plus souvent, les électriciens professionnels utilisent un câble d'une section transversale de 2,5 mm
Quel câble choisir pour organiser le câblage électrique d'un appartement?
Le marché de l'électronique moderne est en mesure de surprendre n'importe quel consommateur avec une variété d'appareils, de câbles et d'autres éléments utilisés dans l'installation de réseaux électriques. Aujourd'hui, il est possible d'acheter plusieurs types de fils de production étrangère et nationale.
NYM. Une option coûteuse produite par une entreprise allemande. Il dispose d'un haut degré de sécurité et peut inclure de 1 à 5 cœurs. Cependant, l'inconvénient d'un tel câble est qu'il ne présente pas une résistance suffisante à l'humidité. De plus, la gaine extérieure d'un tel fil est en polychlorure de vinyle, ce qui le rend vulnérable aux rayons ultraviolets.
Remarque! Il n'est pas recommandé de poser le câble NYM dans des endroits non protégés de la lumière directe du soleil. De plus, il n'est pas conseillé de l'utiliser pour organiser le câblage électrique dans une maison en bois.
VVG. Ce câble est assez cher, mais ses caractéristiques isolantes sont supérieures à celles des autres homologues domestiques. Il se compose d'un seul noyau, ce qui est un avantage pour la pose de murs intérieurs. Un tel câble est le plus souvent utilisé lors de l'installation ou du remplacement du câblage électrique dans un appartement de vos propres mains.

Le câble d'alimentation NYM est conçu pour alimenter des appareils électriques avec des tensions jusqu'à 500 V CA
PUNP. Ce câble contient 2 ou 3 conducteurs en cuivre. La gaine de protection extérieure d'un tel fil est en PVC, il n'est donc pas recommandé de l'installer dans des endroits non protégés du soleil. Cela coûte moins cher que les autres analogues. Cependant, pour l'auto-installation, vous ne devez pas acheter ce câble, car sa pose est plus laborieuse par rapport à la disposition du VVG (en raison de sa rigidité).
Il convient de rappeler que non seulement l'efficacité dépend du choix du câblage, mais également de la durée de vie opérationnelle de l'ensemble du système. Par conséquent, avant d'acheter un câble, vous devez calculer s'il convient à une puissance spécifique.
Câblage électrique à faire soi-même dans la maison: outils et matériaux
Avant de commencer l'installation du câblage, vous devez acheter tous les matériaux et préparer les outils appropriés. Tout d'abord, vous avez besoin d'un perforateur. Avec l'aide de celui-ci, les canaux sont rainurés pour le câblage futur. Et il convient également de préparer les buses suivantes pour le marteau perforateur:
- foret à béton (16-20 mm);
- carotteuse (90-100 mm);

Le remplacement du câblage électrique dans un appartement nécessite l'utilisation de tels outils: pinces, tournevis, niveau du bâtiment, testeur multimètre et bien d'autres
- ciseau pour béton (25-30 mm);
- ensemble d'exercices.
Les règles de câblage tiennent compte de l'utilisation d'autres outils. Par exemple, vous aurez besoin d'un grinder équipé d'un cercle qui vous permet de travailler sur la pierre. Vous devez également acheter un outil de soudage, un indicateur pour déterminer les phases et un multimètre électrique universel.
Les outils auxiliaires comprennent des couteaux latéraux, qui doivent avoir des poignées isolées, un couteau de montage et une lampe de poche. Entre autres, vous aurez besoin d'un niveau de bâtiment et d'un cordon, ainsi que d'outils pour la finition des canaux (spatules).
Installation de câblage électrique dans l'appartement: étape préparatoire
Le câblage électrique intérieur peut être effectué seul. La principale chose à respecter est de se conformer aux règles d'installation et aux précautions de sécurité. Le maître doit non seulement comprendre les bases de ce domaine, mais également connaître les nuances de travail.

Le remplacement de l'électricité dans l'appartement doit commencer par le démontage de l'ancien réseau électrique
Remarque! Si vous remplacez l'ancien câblage par un nouveau, vous devez d'abord trouver et démonter les anciens câbles. Afin de trouver ces lignes, vous pouvez utiliser le capteur de câblage.
Le travail préparatoire comprend plusieurs étapes. Tout d'abord, il convient de faire des marques sur les murs qui correspondent aux futurs canaux avec des fils. Le marquage mural est effectué conformément à toutes les règles nécessaires pour la pose des câbles. Il est important que toutes les actions soient pensées à l'avance et indiquées dans le projet électrique. L'appartement doit disposer d'un nombre suffisant d'appareils électriques répondant aux besoins des propriétaires.
Une fois les lignes marquées, les points où les appareils électriques seront installés sont marqués, à savoir: les interrupteurs, les prises, une boîte de jonction, ainsi que les lampes.
Lors du câblage électrique dans un nouveau bâtiment, le bouclier est situé dans une niche spéciale. À son tour, dans les bâtiments de style ancien, la boîte est simplement installée sur le mur. Bien sûr, vous pouvez compléter vous-même une niche, mais cela compliquera le travail de câblage d'un électricien. A la fin du marquage, vous pouvez procéder directement aux travaux d'installation.

Une étape importante dans l'installation du câblage électrique est l'exécution de marquages sur les murs correspondant aux futurs canaux avec des fils
Installation d'un nouveau câblage dans l'appartement: écaillage de mur
Avant de procéder à l'organisation des canaux pour les câbles, vous devez vous rappeler qu'ils doivent être droits. Le refendage est effectué uniquement dans les plans horizontal et vertical. Cela est dû au fait que les éléments diagonaux sont beaucoup plus difficiles à réaliser, ce qui peut entraîner des blessures.
Dans le cas de l'aménagement d'un canal horizontal sous le plafond, il est nécessaire de respecter la distance spécifiée dans les codes du bâtiment, à savoir 50 cm. Le stroboscope est tout à fait à la portée de chaque personne et se fait facilement de ses propres mains. Le câblage de l'appartement est tiré du tableau de bord.
Considérez la séquence d'actions pour le stroboscope. Tout d'abord, il est nécessaire d'appliquer les limites du canal avec un broyeur. Cette opération est effectuée strictement selon le balisage. Ensuite, à l'aide d'un perforateur équipé d'un ciseau, une rainure de la largeur souhaitée est réalisée. Pour des courbes lisses de la ligne, il est nécessaire de faire des coupes obliques à l'intérieur des coins. Pour cela, un broyeur est utilisé.
L'étape suivante consiste à percer de petites niches dans le mur qui seront utilisées pour les prises. Pour cela, le foret à percussion est remplacé par une carotteuse. Il est important de se rappeler qu'avec l'aide d'un tel outil, des trous sont percés dans les murs de briques. Pour les surfaces en béton, un ciseau ordinaire convient également, qui ne se détériorera pas s'il heurte l'armature lors de l'organisation de l'alimentation électrique de l'appartement.
L'évidement, prévu sous le VShch au comptoir, est également réalisé au moyen d'un ciseau. Il convient de noter que les experts ne recommandent pas d'utiliser un double stroboscope lors de l'organisation des trous pour les interrupteurs. La meilleure option dans ce cas est d'acheter un tube ondulé qui accueillera les deux fils.
Information utile! Lorsque vous travaillez avec une perceuse à percussion, il est nécessaire de préparer un support confortable et fiable pouvant supporter le poids d'une personne. Dans ce but, échelle avec éléments de poussée latéraux. Il n'est pas recommandé d'utiliser une échelle ordinaire, car elle pourrait basculer.

À l'aide d'une meuleuse, vous devez percer de petites niches dans le mur qui seront utilisées pour les prises
Séparément, il convient d'analyser les nuances du câblage de l'appartement au plafond. Aujourd'hui, il existe 3 façons populaires d'organiser les lignes sur cette surface. La première méthode prend en compte le masquage des câbles avec des plafonds tendus. La deuxième option est l'organisation d'une rainure peu profonde avec sa finition ultérieure.
La troisième méthode a quelques nuances. Il prend en compte l'emplacement des câbles dans le plafond. Pour les bâtiments en panneaux, des plafonds avec des vides internes sont utilisés, de sorte que le fil peut simplement être tiré à travers l'un d'entre eux en faisant deux trous (entrée et sortie).
À la fin de l'écaillage dans les murs, vous devez faire des trous connectés entre les pièces. Ce travail est également réalisé à l'aide d'un marteau perforateur. Pour une discrétion maximale, des trous traversants sont organisés dans les coins de la pièce. Ensuite, il est nécessaire de faire passer le câble au boîtier d'éclairage à partir du blindage. Le câblage à faire soi-même dans l'appartement doit être effectué dans un équipement de protection (lunettes et gants).

Lorsque vous travaillez avec un perforateur, lors de la poursuite, en plus des vêtements de protection, il est impératif d'avoir des gants et des lunettes
Installation électrique: installation du bouclier d'éclairage
Une fois les canaux de câblage prêts, vous pouvez procéder à l'installation du blindage responsable de l'éclairage. Dans ce cas, il existe deux options d'installation: dans une niche ou sur un mur. Un disjoncteur différentiel doit être présent dans le tableau de bord, dont le nombre dépend du nombre d'appareils dans l'habitation.
Pour une explication compréhensible de la conception du bouclier, les experts le divisent en trois parties conventionnelles: supérieure, moyenne et inférieure. Le premier d'entre eux doit contenir zéro terminal. Les pinces de mise à la terre sont montées en dessous et les disjoncteurs sont situés dans la partie médiane. L'emplacement d'installation de cette structure doit être indiqué dans le plan électrique. Dans l'appartement, des câbles VVG (5x6 et 2x6) sont dirigés vers le panneau d'éclairage.
Les câbles sont connectés à la boîte de jonction avec l'aide d'un électricien. Par conséquent, à ce stade, vous n'avez pas besoin de faire ce type de travail. Les fils qui se connectent au pare-lumière ont un marquage externe multicolore, ce qui leur permet d'être connectés aux points souhaités sans erreur. Par exemple, un câble de couleur jaune avec une bande verte est lié à la terre. À son tour, le bleu se connecte à zéro et le blanc au contact supérieur du RCD.

Le fonctionnement de l'ensemble du réseau électrique de l'appartement dépendra du panneau d'éclairage.Par conséquent, s'il est endommagé ou mal installé, l'alimentation de tous les consommateurs peut être coupée.
Ensuite, vous devez connecter les disjoncteurs en série. Cette opération est effectuée avec un cavalier lié au câble blanc. Les disjoncteurs sont connectés par le haut.
Installation de câblage externe dans l'appartement: algorithme d'actions
Afin de faire passer les câbles de manière ouverte, vous devrez installer des canaux de câbles. L'installation de ces éléments est effectuée selon les marquages préparés précédemment. L'option la plus acceptable pour l'emplacement de ces canaux est la zone de la plinthe ou, au contraire, la place sous le plafond même.
Afin de fixer la boîte, des vis autotaraudeuses doivent être préparées. Leur pas doit être d'environ 0,5 M. Le processus de fixation du canal est assez simple. Il faut reculer de son bord de 5 à 10 cm et faire un trou. Ensuite, à l'aide d'un poinçon ou d'une perceuse, vous devez percer un trou dans le mur et y insérer une cheville. Il ne reste plus qu'à réparer la boîte dessus - et vous avez terminé.
Information utile! Le câblage ouvert présente d'autres caractéristiques liées aux appareils électriques de base: prises, interrupteurs, etc. Lors de l'installation, ces éléments sont placés sur la surface du mur et non à l'intérieur des trous.
L'étape suivante consiste à acheminer le câblage ouvert. Ce processus présente certaines caractéristiques distinctives auxquelles il convient de prêter attention. Tous les travaux sont effectués conformément au schéma de câblage. Tout d'abord, vous devez étendre la ligne principale des prises au pare-lumière.
Il est important de se rappeler qu'un câble VVG 3x2,5 est utilisé pour poser la route principale. Afin de ne pas être confus, les experts recommandent de marquer les fils, en indiquant leur fonction. La prochaine chose à faire est d'étendre les lignes des interrupteurs et des éléments d'éclairage aux tableaux de distribution. Pour cela, un fil de diamètre différent (3x1,5) est utilisé.
Il est important de sélectionner des câbles avec la section correcte. Cela vous permettra d'effectuer un câblage électrique de bricolage fiable et efficace dans l'appartement. Le schéma dans ce cas est un indice selon lequel les travaux d'installation sont effectués.
Les fils sont connectés au panneau d'éclairage à l'aide de capuchons EPI. Toutes les connexions doivent être équipées d'une isolation fiable conformément aux règles de sécurité. Ensuite, vous devez connecter le câble principal au panneau lumineux et vérifier tous les fils avec un testeur. Après cela, vous devez appeler un électricien (pour connecter le système au panneau).
Installation du câblage interne et son contrôle
L'emplacement caché du câblage a beaucoup en commun avec la méthode extérieure. La principale différence avec cette méthode est la disposition des fils de sorte qu'ils ne soient pas visibles à l'œil nu. Cet événement a un algorithme clair d'actions à suivre lors du câblage d'un électricien dans une maison ou un appartement privé.
Tout d'abord, le boîtier d'éclairage et les disjoncteurs sont installés. Ensuite, il est nécessaire de faire passer le câble d'entrée du côté du tableau. Comme pour le câblage extérieur, il n'a pas besoin d'être branché par vous-même. Un électricien est également requis pour ce travail.

Avec une installation de câble interne appropriée, les conducteurs doivent être enfermés dans un tuyau ondulé
L'étape suivante consiste à percer des trous dans lesquels monter boîtes de prise... La même opération doit être effectuée avec les boîtes de jonction intérieures. A l'issue de ces travaux, vous pouvez procéder directement au câblage électrique de l'appartement. Le prix d'aménagement de ce système clé en main (pour les nouveaux bâtiments) peut être différent et dépend du nombre de chambres. Par exemple, pour un appartement d'une pièce, le coût total varie de 25 à 35 mille roubles et pour un appartement de deux pièces - environ 30 à 45 mille roubles.
Remarque! L'auto-assemblage économisera des finances, mais l'organisation de l'alimentation électrique n'est pas seulement une tâche responsable, mais aussi une tâche dangereuse. Par conséquent, si vous n'avez pas confiance en vos capacités, il est préférable de faire appel aux services d'un spécialiste.
Beaucoup de gens s'intéressent à la question de savoir comment conduire le câblage dans un appartement de manière cachée. Le câblage commence par l'étirement de la ligne principale, pour laquelle il est nécessaire de préparer le fil VVG à l'avance. Le diamètre du câble doit être adapté aux besoins opérationnels. Il est recommandé d'utiliser un fil de section 3x2,5.
La pose intérieure peut se faire dans le sol. Dans ce cas, les câbles sont posés dans une gaine de protection ondulée, qui est dirigée vers les appareils électriques. Ensuite, le fil est tiré et placé dans une boîte de prise.Ensuite, vous devez étendre les câbles d'une section transversale de 3x1,5 depuis les interrupteurs et les appareils d'éclairage jusqu'aux boîtes de jonction. Après cela, ils sont connectés à la ligne principale à l'aide d'EPI et d'un matériau isolant.
La procédure ci-dessus convient à la fois au câblage dans un nouveau bâtiment et à l'organisation d'un nouveau système pour remplacer l'ancien. La dernière étape consiste à tester le réseau à l'aide d'un multi-testeur et à le connecter à la boîte à lumière. Une fois les travaux terminés, il ne reste plus qu'à faire appel à un électricien pour connecter le système au panneau.
Logiciel de conception de câblage dans l'appartement
Aujourd'hui, il existe de nombreux programmes dont l'utilisation vous permet d'établir indépendamment un schéma de câblage électrique. Parmi eux, il existe plusieurs éditeurs graphiques qui sont les plus populaires parmi les utilisateurs.

Dans Visio, vous pouvez créer des diagrammes à l'échelle pour faciliter le calcul des longueurs requises de fils et de câbles
Autocad. L'un des programmes les plus populaires qui vous permet de dessiner indépendamment un schéma électrique d'un appartement. Pour le moment, sur Internet, vous pouvez trouver de nombreuses versions de ce logiciel, et il existe des échantillons payants et gratuits. Les avantages de ce programme incluent une interface simple et intuitive, ainsi que la possibilité d'utiliser la langue russe.
Visio. Ce programme est idéal lorsque vous devez dessiner pour un circuit électrique. Les électriciens débutants l'utilisent le plus souvent, car il est facile à utiliser et possède une interface conviviale. Sur Internet, vous pouvez facilement trouver une version gratuite de ce logiciel. L'inconvénient du programme est sa fonctionnalité limitée.
Aigle. Un logiciel similaire est utilisé pour dessiner des schémas de câblage électrique à une seule ligne. La fonctionnalité de ce produit vous permet de travailler selon deux modes: manuel et automatique. Si vous le souhaitez, vous pouvez utiliser la version gratuite de ce programme. Pour établir un schéma électrique, il est préférable d'acheter une option payante, car elle comprend plus d'options.
Elfe. Logiciel pratique qui a été développé pour les personnes impliquées dans la conception de câblage électrique dans les appartements et les maisons privées. Les avantages de ce système incluent une base de données intégrée qui contient tous les éléments nécessaires du réseau électrique.

Lors de l'installation du câblage électrique, il est strictement interdit de s'écarter des règles de base du travail
Information utile! Si nécessaire, vous pouvez dessiner un schéma électrique en ligne. Pour ce faire, vous devez utiliser la barre de recherche de votre navigateur et vous rendre sur l'un des nombreux sites proposant ce service.
L'auto-calcul et l'installation du réseau électrique est une entreprise complexe. Cependant, dans ce cas, vous pouvez réduire considérablement le coût final du câblage électrique dans l'appartement. Avant de commencer les travaux, il est nécessaire d'étudier les principes de base du fonctionnement de ce système, les codes du bâtiment, les règles de sécurité. Lors du câblage électrique, il est strictement interdit de s'écarter de l'algorithme de travail.

















