הימים בהם נוריות ה- LED שימשו רק כאינדיקטורים להפעלת מכשירים חלפו כבר מזמן. מכשירי LED מודרניים יכולים להחליף לחלוטין מנורות ליבון בבית, בתעשייה וב- מנורות רחוב... זה קל על ידי מאפיינים שונים של נוריות LED, בידיעה שאתה יכול לבחור את אנלוגי LED הנכון. השימוש בנורות LED, בהתחשב בפרמטרים הבסיסיים שלהם, פותח שפע של אפשרויות בתחום התאורה.
תוֹכֶן
מהם נוריות LED
דיודה פולטת אור (מסומנת על ידי LED, LED, LED באנגלית) היא מכשיר המבוסס על גביש מוליך למחצה מלאכותי. כאשר מועבר דרכו זרם חשמלי נוצרת תופעת פליטת הפוטונים המובילה לזוהר. זוהר זה טווח ספקטרלי צר מאוד, וצבעו תלוי בחומר מוליך למחצה.
נוריות LED עם זוהר אדום וצהוב מיוצרות מחומרים מוליכים למחצה אנאורגניים המבוססים על גליניום ארסניד, ירוקים וכחולים מיוצרים על בסיס אינדיום גליום ניטריד. כדי להגביר את בהירות שטף האור, משתמשים בתוספים שונים או משתמשים בשיטה רב-שכבתית כאשר שכבת ניטריד אלומיניום טהור ממוקמת בין מוליכים למחצה. כתוצאה מהיווצרותם של כמה מעברי חור אלקטרונים (pn) בגביש אחד, בהירות הזוהר שלו עולה.
ישנם שני סוגים של נוריות לד: לאינדיקציה ותאורה. הראשונים משמשים לציון הכללתם של מכשירים שונים ברשת, כמו גם מקורות לתאורה דקורטיבית. הן דיודות צבעוניות הממוקמות במארז שקוף, לכל אחת מהן ארבעה מובילים. התקנים הפולטים אור אינפרא אדום משמשים במכשירים לשליטה מרחוק במכשירים (שלט רחוק).
בתחום התאורה משתמשים בנורות LED הפולטות אור לבן. נוריות עם לבן קר, לבן ניטרלי וזוהר לבן חם נבדלות על ידי צבע. קיים סיווג של נוריות המשמשות לתאורה בהתאם לשיטת ההתקנה. סימון LED SMD פירושו שהמכשיר מורכב ממצע אלומיניום או נחושת שעליו מונח קריסטל דיודה. המצע עצמו ממוקם בבית, שמגעיו מחוברים למגעים של ה- LED.
סוג אחר של נורית LED נקרא OCB. במכשיר כזה מניחים ריבוי גבישים מצופים זרחן על לוח אחד. הודות לעיצוב זה מושגת בהירות גבוהה של הזוהר. משתמשים בטכנולוגיה זו בייצור מנורות לד עם שטף אור גבוה באזור קטן יחסית. זה, בתורו, הופך את הייצור של מנורות LED למחיר הזול והזול ביותר.
הערה! בהשוואת מנורות על נוריות SMD ו- COB, ניתן לציין כי ניתן לתקן את הראשונים על ידי החלפת נורית LED שנכשלה. אם מנורת ה- LED של COB אינה פועלת, יהיה עליכם להחליף את הלוח כולו באמצעות דיודות.
מאפייני לד
בבחירת מנורת לד מתאימה לתאורה, יש לקחת בחשבון את פרמטרי הלדים. אלה כוללים מתח אספקה, הספק, זרם הפעלה, יעילות (פלט אור), טמפרטורת זוהר (צבע), זווית קרינה, מידות, תקופת השפלה. לדעת את הפרמטרים הבסיסיים, ניתן יהיה לבחור בקלות מכשירים להשגת תוצאת תאורה מסוימת.
צריכת זרם LED
בדרך כלל, נוריות נוריות קונבנציונליות הן בעלות זרם של 0.02 A. עם זאת, ישנם נוריות LED עם דירוג של 0.08A. נוריות LED אלה כוללות מכשירים חזקים יותר, בהם מעורבים ארבעה גבישים. הם ממוקמים באותו בניין. מכיוון שכל אחת מהגבישים צורכת 0.02A, בסך הכל מכשיר אחד יצרוך 0.08A.
היציבות של מכשירי ה- LED תלויה בערך הנוכחי. אפילו עלייה קלה בכוח הנוכחי תורמת לירידה בעוצמת הקרינה (ההזדקנות) של הגביש ולעלייה בטמפרטורת הצבע. בסופו של דבר זה מוביל לעובדה שנוריות הנורות מתחילות להטיל כחול ונכשלות בטרם עת. ואם המחוון של עוצמת הזרם עולה משמעותית, ה- LED נשרף מיד.
כדי להגביל את צריכת הזרם, מייצבים זרמים עבור נוריות LED (דרייברים) בעיצובים של מנורות LED וגופי תאורה. הם ממירים את הזרם ומביאים אותו לערך הנדרש על ידי נוריות הנוריות. במקרה בו נדרש לחבר נורית נפרדת לרשת, יש להשתמש בנגדים להגבלת זרם. חישוב ההתנגדות של הנגד ל- LED מבוצע תוך התחשבות במאפייניו הספציפיים.
עצה שימושית! לבחירת הנגד המתאים, תוכלו להשתמש במחשבון הנגד LED שנמצא באינטרנט.
מתח לד
כיצד אוכל לדעת את מתח הנוריות? העובדה היא שלנורות LED אין פרמטר מתח אספקה ככזה. במקום זאת, משתמשים במאפיין של ירידת מתח LED, כלומר כמות המתח בפלט ה- LED כאשר הזרם המדורג מועבר דרכו. ערך המתח המצוין על האריזה משקף בדיוק את ירידת המתח. בידיעת ערך זה, תוכלו לקבוע את המתח שנותר בגביש. זה הערך שנלקח בחשבון בחישובים.
בהתחשב בשימוש במוליכים למחצה שונים עבור נוריות LED, המתח עבור כל אחד מהם יכול להיות שונה. כיצד לגלות כמה וולט הוא ה- LED? ניתן לקבוע אותו על פי צבע הזוהר של המכשירים. לדוגמא, עבור גבישים כחולים, ירוקים ולבנים המתח הוא כ -3 וולט, עבור גבישי צהוב ואדום - מ -1.8 ל -2.4 וולט.
בעת שימוש בחיבור מקביל של נוריות בעלות דירוג זהה לערך מתח של 2 וולט, אתה עלול להיתקל בדברים הבאים: כתוצאה מהתפשטות הפרמטרים, דיודות פולטות מסוימות ייכשלו (יישרפו), ואילו אחרות זוהרות מאוד חלש. זה יקרה בגלל העובדה שעם עליית מתח אפילו ב 0.1V, נצפית עלייה בזרם העובר דרך ה- LED פי 1.5. לכן, חשוב כל כך לוודא שהזרם תואם את דירוג ה- LED.
תפוקת אור, זווית וכוח של נוריות נוריות
השוואה בין שטף האור של דיודות למקורות אור אחרים מתבצעת תוך התחשבות בעוצמת הקרינה שהם פולטים. מכשירים בקוטר של 5 מ"מ נותנים אור של 1 עד 5 ל"מ. בעוד שטף האור של מנורת ליבון 100W הוא 1000 ל"מ. אך כאשר משווים, יש לזכור כי מנורה קונבנציונאלית מפיצה אור, ואילו לנורת LED יש אור כיווני. לכן, יש לקחת בחשבון את זווית פיזור הנוריות.
זווית הפיזור של נוריות LED שונות יכולה להיות בין 20 ל -120 מעלות. כאשר הם מוארים, נוריות LED נותנות אור בהיר יותר במרכז ומפחיתות תאורה לכיוון שולי זווית הפיזור. לפיכך, נוריות נוריות מאירות שטח ספציפי טוב יותר תוך שימוש בפחות חשמל. עם זאת, אם נדרש להגדיל את השטח המואר, נעשה שימוש בעדשות מפוזרות בעיצוב גוף התאורה.
כיצד לקבוע את הספק הנורות? כדי לקבוע את עוצמתה של מנורת LED הנדרשת להחלפת מנורת ליבון, גורם השווה ל- 8. לכן, ניתן להחליף מנורת 100W קונבנציונאלית בהתקן LED בהספק של לפחות 12.5W (100W / 8). מטעמי נוחות, אתה יכול להשתמש בנתונים מטבלת ההתאמה בין העוצמה של מנורות ליבון למקורות תאורת LED:
| כוח מנורת ליבון, W | כוח מקביל של מנורת LED, W |
| 100 | 12-12,5 |
| 75 | 10 |
| 60 | 7,5-8 |
| 40 | 5 |
| 25 | 3 |
בעת שימוש בנורות לד לתאורה, מחוון היעילות חשוב מאוד, הנקבע על ידי היחס בין שטף האור (lm) לעוצמה (W). בהשוואת פרמטרים אלו למקורות אור שונים, אנו מגלים שהיעילות של מנורת ליבון היא 10-12 ל"מ / וו, מנורת פלורסנט - 35-40 ל"מ / וו, נורית - 130-140 ל"מ / וו.
טמפרטורת צבע של מקורות לד
אחד הפרמטרים החשובים של מקורות לד הוא טמפרטורת הזוהר. היחידות בכמות זו הן מעלות קלווין (K). יש לציין כי כל מקורות האור מחולקים לשלושה סוגים על פי טמפרטורת הזוהר שלהם, ביניהם לבן חם עם טמפרטורת צבע של פחות מ 3300 K, יום לבן - מ 3300 ל 5300 K, ולבן קר מעל 5300 K.
הערה! התפיסה הנוחה של קרינת LED על ידי העין האנושית תלויה ישירות בטמפרטורת הצבע של מקור ה- LED.
טמפרטורת הצבע בדרך כלל מסומנת בתווית של מנורות לד. זה מסומן במספר בן ארבע ספרות ובאות K. הבחירה במנורות LED עם טמפרטורת צבע מסוימת תלויה ישירות במאפייני היישום שלה לתאורה. הטבלה שלהלן מציגה את האפשרויות לשימוש במקורות לד עם טמפרטורות זוהר שונות:
| צבע LED | טמפרטורת צבע, K | מקרי שימוש בתאורה | |
| לבן | נעים | 2700-3500 | תאורה של שטחי בית ומשרד כאנלוגיה המתאימה ביותר למנורת ליבון |
| ניטרלי (בשעות היום) | 3500-5300 | עיבוד צבעים מצוין של מנורות כאלה מאפשר להשתמש בהן להארת מקומות עבודה בייצור | |
| קַר | מעל 5300 | הוא משמש בעיקר לתאורת רחוב, ומיושם גם במכשיר של מנורות יד | |
| אָדוֹם | 1800 | כמקור לתאורה דקורטיבית ופיטו | |
| ירוק | — | תאורת משטחים בפנים, פיטו-תאורה | |
| צהוב | 3300 | עיצוב תאורה של חללי פנים | |
| כָּחוֹל | 7500 | תאורת משטחים בפנים, פיטו-תאורה | |
אופי צורת הגל של הצבע מאפשר לבטא את טמפרטורת הצבע של נוריות LED באמצעות אורך גל.הסימון של מכשירי LED מסוימים משקף את טמפרטורת הצבע בדיוק בצורה של מרווח באורכי גל שונים. אורך הגל נקבע λ ונמדד בננומטרים (ננומטר).
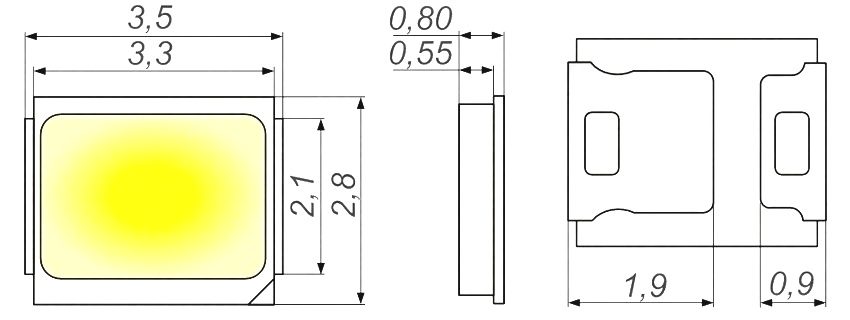
גדלים סטנדרטיים של נוריות SMD ומאפייניהם
בהתחשב בגודל נוריות ה- SMD, המכשירים מסווגים לקבוצות בעלות מאפיינים שונים. נוריות הלד הפופולריות ביותר בגדלים הסטנדרטיים 3528, 5050, 5730, 2835, 3014 ו- 5630. מאפייני נוריות ה- SMD משתנות בהתאם לגודל. לכן, סוגים שונים של נוריות SMD נבדלות מבהירות, טמפרטורת צבע, כוח. בסימון LED שתי הספרות הראשונות מציינות את אורך ורוחב המתקן.
פרמטרים עיקריים של נוריות SMD 2835
המאפיינים העיקריים של 2835 נוריות SMD כוללות שטח קרינה מוגבר. בהשוואה ל- SMD 3528, בעל משטח עבודה עגול, שטח הפליטה של ה- SMD 2835 הוא מלבני, התורם ליציאת אור גבוהה יותר עם גובה אלמנט נמוך יותר (כ- 0.8 מ"מ). שטף האור של מכשיר כזה הוא 50 ל"מ.
גוף נורות ה- SMD 2835 עשוי מפולימר עמיד בחום ועמיד בפני טמפרטורות של עד 240 מעלות צלזיוס. יש לציין כי השפלת הקרינה באלמנטים אלה נמוכה מ -5% במהלך 3000 שעות פעולה. בנוסף, למכשיר יש עמידות תרמית נמוכה למדי של צומת מצע הגביש (4 C / W). זרם ההפעלה בערך המקסימלי הוא 0.18A, טמפרטורת הגביש היא 130 ° C.
לפי צבע הזוהר, לבן חם נבדל בטמפרטורת זוהר של 4000 K, לבן יום - 4800 K, לבן טהור - מ 5000 עד 5800 K ולבן קר עם טמפרטורת צבע של 6500-7500 K. יש לציין כי שטף האור המקסימלי הוא למכשירים עם לבן קר. זוהר, מינימלי - לנורות LED בצבע לבן חם. עיצוב המכשיר הגדיל רפידות מגע, התורמות לפיזור חום טוב יותר.
עצה שימושית! ניתן להשתמש בנורות SMD 2835 לכל סוג התקנה.
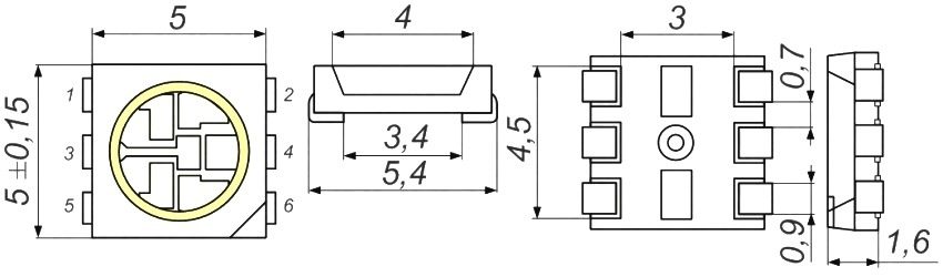
מאפייני נוריות SMD 5050
עיצוב מארז SMD 5050 מכיל שלוש נוריות נוריות דומות. למקורות לד בצבעים כחול, אדום וירוק מאפיינים טכניים הדומים לגבישים SMD 3528. זרם ההפעלה של כל אחד משלושת הנוריות הוא 0.02A, ולכן הזרם הכולל של המכשיר כולו הוא 0.06A. על מנת למנוע את פגיעות הנוריות, מומלץ לא לחרוג מערך זה.
להתקני LED SMD 5050 יש מתח קדימה של 3-3.3 וולט ויעילות זוהרת (שטף רשת) של 18-21 ל"מ. ההספק של נורית LED אחת הוא הסכום של שלושה ערכים של עוצמת כל גביש (0.7W) והוא 0.21W. צבע הזוהר הנפלט מהמכשירים יכול להיות לבן בכל הגוונים, ירוק, כחול, צהוב וססגוני.
הסידור הצמוד של נוריות LED בצבעים שונים באריזה אחת של SMD 5050 איפשר לממש נוריות רב צבעוניות עם שליטה נפרדת לכל צבע. כדי לווסת גופי תאורה באמצעות נוריות SMD 5050, משתמשים בבקרים, כך שניתן לשנות את צבע הזוהר בצורה חלקה מאחד לשני לאחר פרק זמן נתון. בדרך כלל, להתקנים כאלה יש מספר מצבי בקרה ויכולים להתאים את בהירות הנורות.
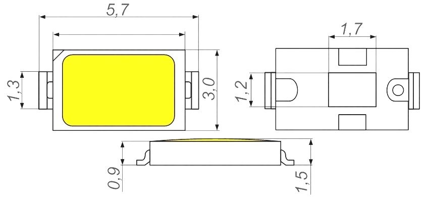
מאפיינים אופייניים של SMD 5730 LED
SMD 5730 נוריות LED הן נציגות מודרניות של מכשירי LED, במקרה שלהן ממדים גיאומטריים של 5.7x3 מ"מ. הם שייכים לד נוריות בהירות במיוחד, שמאפייניהם יציבים ושונים איכותית מהפרמטרים של קודמיהם. נורות LED אלה מיוצרות באמצעות חומרים חדשים ומאופיינות בהספק מוגבר ושטף אור יעיל במיוחד. בנוסף, הם יכולים לפעול בתנאי לחות גבוהים, עמידים בפני טמפרטורות קיצוניות ורטט, ובעלי חיי שירות ארוכים.
ישנם שני סוגים של מכשירים: SMD 5730-0.5 בהספק 0.5W ו- SMD 5730-1 בהספק 1W.מאפיין ייחודי של המכשירים הוא היכולת לפעול על זרם פועם. ערך הזרם המדורג של SMD 5730-0.5 הוא 0.15A, במהלך פעולה פועמת, המכשיר יכול לעמוד בחוזק הזרם עד 0.18A. סוג זה של נורית LED מספק שטף אור של עד 45 ל"מ.
נוריות SMD 5730-1 פועלות בזרם קבוע של 0.35A, עם מצב דופק - עד 0.8A. יעילות תפוקת האור של מכשיר כזה יכולה להיות עד 110 ל"מ. הודות לפולימר העמיד בחום, מארז המכשיר יכול לעמוד בטמפרטורות של עד 250 מעלות צלזיוס. זווית הפיזור של שני סוגי ה- SMD 5730 היא 120 מעלות. קצב פירוק שטף האור הוא פחות מ -1% במשך 3000 שעות פעולה.
מאפייני נוריות קרי
חברת קרי (ארה"ב) מפתחת ומייצרת נוריות נוריות חזקות וחזקות ביותר. אחת מקבוצות נוריות ה- Cree מיוצגת על ידי סדרת המכשירים Xlamp, המחולקים לשבב יחיד ולרב-שבב. אחת התכונות של מקורות שבבים בודדים היא התפלגות הקרינה בשולי המכשיר. חידוש זה איפשר לייצר גופי תאורה עם זווית קרן גדולה תוך שימוש במספר מינימלי של גבישים.
בסדרת מקורות ה- LED XQ-E בעוצמה גבוהה, זווית התאורה היא בין 100 ל -145 מעלות. בעל ממדים גיאומטריים קטנים של 1.6x1.6 מ"מ, כוחם של נוריות נוריות סופר-בהירות הוא 3 וולט, ושטף האור הוא 330 ל"מ. זהו אחד ההתפתחויות החדשות של חברת קרי. כל נוריות הנורות, שעיצובן פותח על בסיס קריסטל יחיד, מעבירות צבע באיכות גבוהה בטווח CRE 70-90.
מאמר קשור:
כיצד להכין או לתקן זר LED בעצמך. מחירים ומאפיינים בסיסיים של הדגמים הפופולריים ביותר.
קרי פרסמה מספר גרסאות של נוריות LED מרובות שבבים עם סוגי ההספק העדכניים ביותר מ -6 עד 72 וולט. נוריות מולטי-צ'יפ מחולקות לשלוש קבוצות, הכוללות מכשירים עם מתח גבוה, הספק עד 4W ומעלה 4W. במקורות עד 4 וולט, 6 גבישים נאספים באריזות MX ו- ML. זווית הפיזור היא 120 מעלות. ניתן לקנות נוריות קרי מסוג זה עם צבעי זוהר לבנים חמים וקרים.
עצה שימושית! למרות האמינות הגבוהה ואיכות האור, ניתן לרכוש נוריות MX ו- ML חזקות במחיר נמוך יחסית.
הקבוצה מעל 4W כוללת נוריות LED ממספר גבישים. הגדולים בקבוצה הם מכשירי 25W המוצגים על ידי סדרת MT-G. החידוש של החברה הוא נוריות הלד של דגם XHP. אחד ממכשירי ה- LED הגדולים כולל בית של 7x7 מ"מ, כוחו הוא 12W, והיעילות המאירה היא 1710 לומן. נוריות מתח גבוהות משלבות גודל קטן ופלט אור גבוה.
דיאגרמות חיבור לד
ישנם כללים מסוימים לחיבור נוריות LED. אם לוקחים בחשבון שהזרם העובר דרך המכשיר נע בכיוון אחד בלבד, לצורך פעולה ארוכה ויציבה של מכשירי LED, חשוב לקחת בחשבון לא רק מתח מסוים, אלא גם את ערך הזרם האופטימלי.
תרשים חיבור ה- LED לרשת 220V
בהתאם למקור החשמל המשמש, ישנם שני סוגים של תוכניות לחיבור נוריות לד 220 וולט. באחד המקרים, נהג עם זרם מוגבל, בשני - מיוחד ספק כוחמתח מייצב. האפשרות הראשונה לוקחת בחשבון את השימוש במקור מיוחד בעל חוזק זרם מסוים. במעגל זה אין צורך בנגד, ומספר נוריות ה- LED המחוברות מוגבל בכוחו של הנהג.
שני סוגים של פיקטוגרמות משמשים לציון נוריות LED בתרשים. מעל כל סכמה שלהם שני חצים מקבילים קטנים המכוונים למעלה. הם מסמלים את הזוהר הבהיר של מכשיר ה- LED.לפני חיבור ה- LED ל- 220V באמצעות ספק כוח, עליך לכלול נגד במעגל. אם לא מתקיים תנאי זה, הדבר יוביל לכך שחיי העבודה של ה- LED יצטמצמו משמעותית או שהוא פשוט ייכשל.
אם אתה משתמש באספקת חשמל בעת חיבור, רק המתח יהיה יציב במעגל. בהתחשב בהתנגדות הפנימית הנמוכה של מכשיר ה- LED, הפעלתו ללא מגביל זרם תביא לשריפת המכשיר. לכן מוחדר נגד המתאים מעגל מיתוג LED. יש לציין כי נגדים מגיעים בדירוגים שונים, ולכן יש לחשב אותם נכון.
עצה שימושית! ההיבט השלילי של המעגלים להפעלת הנורית לרשת 220 וולט באמצעות נגד הוא פיזור הספק גבוה כאשר נדרש לחבר עומס עם צריכת זרם מוגברת. במקרה זה, הנגד מוחלף בקבל מרווה.
כיצד לחשב התנגדות לד
בעת חישוב ההתנגדות עבור נורית LED, הם מונחים על ידי הנוסחה:
U = IхR,
כאשר U הוא מתח, אני הוא חוזק הזרם, R הוא התנגדות (חוק אוהם). נניח שעליך לחבר נורית LED עם הפרמטרים הבאים: 3V - מתח ו 0.02A - זרם. כך שכאשר הנורית מחוברת ל -5 וולט על אספקת החשמל, היא אינה נכשלת, עליך להסיר את ה -2 V הנוסף (5-3 = 2V). לשם כך יש לכלול במעגל נגד עם התנגדות מסוימת המחושב על פי חוק אוהם:
R = U / I.
לפיכך, היחס בין 2V ל 0.02A הוא 100 אוהם, כלומר זה בדיוק מה שדרוש נגד.
לעיתים קרובות קורה שבהתחשב בפרמטרים של נוריות ה- LED, להתנגדות הנגד יש ערך לא סטנדרטי עבור המכשיר. מגבלות זרם כאלה לא נמצאות בנקודת המכירה, למשל, 128 או 112.8 אוהם. אז עליך להשתמש בנגדים, שהתנגדותם היא הערך הגדול ביותר הקרוב לזה המחושב. במקרה זה, נוריות ה- LED לא יפעלו בעוצמה מלאה, אלא רק ב-90-97%, אך הדבר יהיה בלתי נראה לעין וישפיע לטובה על משאב המכשיר.
ישנן אפשרויות רבות למחשבונים לחישוב נוריות באינטרנט. הם לוקחים בחשבון את הפרמטרים העיקריים: ירידת מתח, זרם מדורג, מתח יציאה, מספר המכשירים במעגל. על ידי הגדרת הפרמטרים של התקני LED ומקורות זרם בשדה הטופס, תוכל לגלות את המאפיינים המתאימים של הנגדים. חישובי נגדים מקוונים עבור נוריות LED זמינים גם כדי לקבוע את ההתנגדות של מגבילי הזרם המקודדים בצבע.
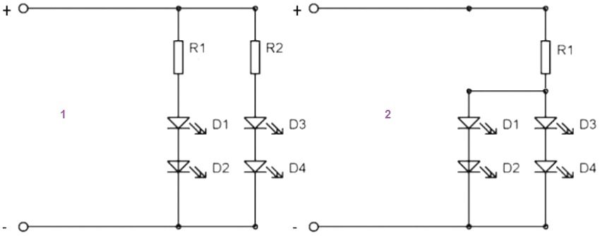
דיאגרמות LED מקבילות וסדרות
בעת הרכבת מבנים של מספר התקני LED, נעשה שימוש במעגלים להחלפת נוריות לרשת 220 וולט עם חיבור סדרתי או מקביל. במקרה זה, לצורך חיבור נכון, יש לזכור שכאשר הנוריות מחוברות בסדרה, המתח הנדרש הוא סכום ירידות המתח של כל מכשיר. בעוד שכאשר נוריות ה- LED מחוברות במקביל, מתווסף הזרם.

דיאגרמות של חיבור מקבילי נוריות. באופציה 1, נעשה שימוש נגד נפרד לכל מעגל דיודות, באופציה 2 - אחד המשותף לכל המעגלים
אם המעגלים משתמשים במכשירי LED עם פרמטרים שונים, אז לצורך פעולה יציבה יש לחשב את הנגד עבור כל נורית בנפרד. יש לציין כי אין שני נוריות LED זהות לחלוטין. אפילו למכשירים מאותו דגם יש הבדלים קלים בפרמטרים. זה מוביל לעובדה שכאשר אתה מחבר מספר גדול מהם בסדרה או במעגל מקביל עם נגד יחיד, הם יכולים להתדרדר ולהיכשל במהירות.
הערה! בעת שימוש נגד יחיד במעגל מקבילי או סדרתי, ניתן לחבר רק התקני LED בעלי מאפיינים זהים.
הפער בפרמטרים כאשר מספר נוריות מחוברות במקביל, נניח 4-5 יחידות., לא ישפיע על פעולת המכשירים. ואם נוריות נוריות רבות מחוברות למעגל כזה, זו תהיה החלטה גרועה. גם אם למקורות LED יש שונות במאפיינים, זה יוביל לכך שמכשירים מסוימים ישדרו אור בהיר ונשרפו במהירות, בעוד שאחרים יאירו עמום. לכן, כאשר אתה מתחבר במקביל, השתמש תמיד בהתנגד נפרד לכל מכשיר.
באשר לחיבור הסדרה, יש צריכה חסכונית, שכן המעגל כולו צורך כמות זרם השווה לצריכה של נורית LED אחת. במעגל מקביל, הצריכה היא סכום הצריכה של כל מקורות ה- LED הכלולים במעגל הכלול במעגל.
כיצד לחבר נוריות ל- 12 וולט
בתכנון של מכשירים מסוימים, נגדים ניתנים גם בשלב הייצור, מה שמאפשר לחבר נוריות ל 12 וולט או 5 וולט. עם זאת, התקנים כאלה לא תמיד זמינים מסחרית. לכן, במעגל לחיבור נוריות ל -12 וולט, מוגבל מגביל זרם. השלב הראשון הוא לברר את המאפיינים של נוריות ה- LED המחוברות.
פרמטר כזה כמו ירידת המתח קדימה עבור התקני LED טיפוסיים הוא בערך 2V. הזרם המדורג של נוריות LED אלה הוא 0.02A. אם אתה צריך לחבר נורית כזו ל -12 וולט, יש לכבות את ה -10 וולט "הנוסף" (12 מינוס 2) עם נגד מגביל. ניתן להשתמש בחוק אוהם לחישוב ההתנגדות אליו. אנו מקבלים את זה 10 / 0.02 = 500 (אוהם). לפיכך, יש צורך בנגד 510 אוהם, שהוא הכי קרוב בטווח הרכיבים האלקטרוניים של E24.
כדי שמעגל כזה יעבוד ביציבות, יש צורך גם לחשב את כוחו של המגביל. בעזרת הנוסחה, על בסיסה הכוח שווה לתוצר המתח והזרם, אנו מחשבים את ערכו. מתח של 10 וולט מוכפל בזרם של 0.02A ואנחנו מקבלים 0.2W. לפיכך, נדרש נגד עם דירוג הספק סטנדרטי של 0.25W.
אם יש צורך לכלול שני התקני LED במעגל, יש לזכור כי המתח הנופל עליהם כבר יהיה 4V. לפיכך, עבור הנגד, נותר לכבות לא 10 וולט, אלא 8 וולט. לכן, חישוב נוסף של ההתנגדות והכוח של הנגד נעשה על בסיס ערך זה. מיקום הנגד במעגל יכול להינתן בכל מקום: מצד האנודה, הקתודה, בין נוריות הנורות.
כיצד לבדוק נורית LED עם מולטימטר
אחת הדרכים לבדוק את מצב העבודה של נוריות LED היא לבדוק באמצעות מולטימטר. מכשיר כזה יכול לאבחן נוריות LED בכל עיצוב. לפני בדיקת הנורית עם בודק, מתג המכשיר מוגדר במצב "חיוג", והגששים מוחלים על המסופים. כאשר החללית האדומה סגורה לאנודה והשחורה לקתודה, הגביש אמור לפלוט אור. אם הקוטביות הפוכה, על התצוגה להציג את הקריאה "1".
עצה שימושית! לפני בדיקת נוריות ההפעלה, מומלץ לעמעם את התאורה הראשית, מכיוון שבמהלך הבדיקה הזרם נמוך מאוד והנורית תנפיק אור כל כך חלש, עד שאולי לא תבחינו בכך בתאורה רגילה.
אתה יכול לבדוק התקני LED ללא שימוש בגששים. לשם כך, בחורים הממוקמים בפינה התחתונה של המכשיר, האנודה מוכנסת לחור עם סמל "E", והקטודה - עם מחוון "C". אם הנורית פועלת, היא אמורה להידלק. שיטת בדיקה זו מתאימה לנורות LED עם סיכות ללא מספיק הלחמה. מיקום המתג אינו רלוונטי לשיטת בדיקה זו.
כיצד לבדוק נוריות עם מודד מבלי להסיר את ההלחמה? כדי לעשות זאת, עליך להלחין חתיכות ממהדק נייר רגיל לבדיקות הבודק. כבידוד, אטם טקסטוליט מתאים, המונח בין החוטים, ולאחר מכן הוא מעובד בקלטת חשמל. הפלט הוא מעין מתאם לחיבור בדיקות. סיכות הם קפיצים וקבועים היטב במחברים. בצורה זו, תוכלו לחבר את הגששים אל נוריות הנורות מבלי להסיר את הסרתן מהמעגל.
מה ניתן לעשות מנורות LED במו ידיך
חובבי רדיו רבים מתרגלים להרכיב במו ידיהם מבנים שונים מנורות LED. מוצרים בהרכבה עצמית אינם נחותים באיכותם ולעיתים אף עולים על אלו של ייצור הייצור. זה יכול להיות מכשירי מוסיקה צבעוניים, עיצובי LED מהבהבים, אורות ריצה DIY על נוריות ועוד.
מכלול מייצב זרם DIY עבור נוריות LED
על מנת שמשאב ה- LED לא ימוצה לפני תאריך היעד, יש צורך שהזרם הזורם דרכו יהיה בעל ערך יציב. ידוע כי נוריות אדומות, צהובות וירוקות יכולות להתמודד עם עומסי זרם מוגברים. בעוד שמקורות לד כחולים-ירוקים ולבנים, אפילו עם עומס יתר קל, נשרפים תוך שעתיים. לפיכך, כדי שהנורית תעבוד כראוי, יש צורך לפתור את הבעיה עם אספקת החשמל שלה.
אם אתה מרכיב שרשרת של נוריות LED המחוברות בסדרה או במקביל, ניתן לספק להם קרינה זהה אם לזרם העובר דרכן חוזק זהה. בנוסף, פעימות זרם לאחור יכולות להשפיע לרעה על חיי מקורות ה- LED. כדי למנוע את זה קורה, יש לכלול במעגל מייצב זרם לד.
מאפייני האיכות של מנורות לד תלויים במנהל ההתקן בו משתמשים - מכשיר הממיר את המתח לזרם מיוצב בעל ערך ספציפי. חובבי רדיו רבים מרכיבים במו ידיהם מעגל אספקת חשמל עבור נוריות מ- 220 וולט על בסיס המיקרו-מעגל LM317. אלמנטים למעגל אלקטרוני כזה אינם יקרים ורגולטור כזה קל לתכנון.
בעת שימוש במייצב זרם ב- LM317 עבור נוריות LED, הזרם מוסדר בתוך 1A. מיישר המבוסס על LM317L מייצב את הזרם עד 0.1A. ההתקן משתמש בנגד אחד בלבד במעגל. זה מחושב באמצעות מחשבון התנגדות LED מקוון. ההתקנים הזמינים מתאימים לאספקת חשמל: ספקי כוח ממדפסת, מחשב נייד או מוצרי אלקטרוניקה אחרים. לא משתלם להרכיב תוכניות מורכבות יותר לבד, מכיוון שקל יותר לרכוש אותן מוכנות.
DIY LED DRL
השימוש באורות יום (DRL) במכוניות מגביר משמעותית את נראות המכונית באור יום על ידי משתמשי הדרך האחרים. נהגים רבים מתרגלים הרכבה עצמית של DRL באמצעות נוריות LED. אחת האפשרויות היא מכשיר DRL של 5-7 נוריות בהספק 1W ו- 3W לכל יחידה. אם אתה משתמש במקורות LED פחות חזקים, שטף האור לא יעמוד בסטנדרטים של נורות כאלה.
עצה שימושית! בעת ביצוע DRL במו ידיך, קח בחשבון את הדרישות של GOST: שטף האור הוא 400-800 Kd, זווית הזוהר במישור האופקי היא 55 מעלות, במישור האנכי - 25 מעלות, השטח הוא 40 ס"מ.
עבור הבסיס, אתה יכול להשתמש בלוח פרופיל אלומיניום עם רפידות להתקנת נוריות LED. הנוריות מקובעות ללוח עם דבק מוליך חום. אופטיקה נבחרת בהתאם לסוג מקורות ה- LED. במקרה זה, עדשות עם זווית זוהר של 35 מעלות מתאימות. עדשות מותקנות על כל נורית בנפרד. החוטים מוציאים לכל כיוון נוח.
לאחר מכן, מיוצר דיור ל- DRL, המשמש במקביל כרדיאטור. לשם כך תוכלו להשתמש בפרופיל בצורת U. מודול ה- LED המוגמר ממוקם בתוך הפרופיל, מהודק באמצעות ברגים. ניתן למלא את כל החלל הפנוי בחומר איטום שקוף על בסיס סיליקון, ומשאיר רק את העדשות על פני השטח. ציפוי כזה ישמש כמגן לחות.
ה- DRL מחובר לאספקת החשמל באמצעות שימוש חובה בנגד, שהתנגדותו מחושבת מראש ובודקת. שיטות החיבור עשויות להשתנות בהתאם לדגם הרכב. ניתן למצוא דיאגרמות חיבור באינטרנט.
כיצד לגרום לנוריות להבהב
נוריות ה- LED המהבהבות הפופולריות ביותר הן מכשירים הנשלטים על פוטנציאל. מהבהב הקריסטל מתרחש עקב שינוי באספקת החשמל במסופי המכשיר. לפיכך, התקן לד אדום-ירוק דו-צבעוני פולט אור בהתאם לכיוון הזרם העובר בו. האפקט המהבהב של נורית RGB מושג על ידי חיבור שלושה סיכות בקרה נפרדות למערכת בקרה ספציפית.
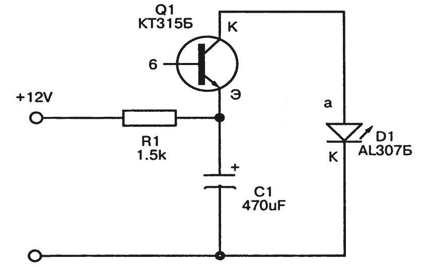
אבל אתה יכול לעשות נורית בצבע אחד רגיל מהבהבת, עם מינימום רכיבים אלקטרוניים בארסנל שלך. לפני ביצוע נורית LED מהבהבת, עליך לבחור במעגל עבודה פשוט ואמין. ניתן להשתמש במעגל LED מהבהב, שיופעל ממקור 12V.
המעגל מורכב מטרנזיסטור Q1 בעל הספק נמוך (KTZ 315 בתדירות גבוהה מסיליקון או האנלוגים שלו מתאימים), נגד R1 820-1000 אוהם, קבלים C1 של 16 וולט עם קיבולת של 470 μF ומקור LED. כאשר המעגל מופעל, הקבל נטען ל-9-10 וולט, שלאחריו הטרנזיסטור נפתח לרגע ונותן את האנרגיה המצטברת אל נורית הנורית, שמתחילה להבהב. ניתן ליישם תוכנית זו רק כאשר היא מופעלת ממקור 12V.
ניתן להרכיב מעגל מתקדם יותר, הפועל באנלוגיה עם מולטיברטור טרנזיסטור. המעגל כולל טרנזיסטורים KTZ 102 (2 יח '), נגדים R1 ו- R4 של 300 אוהם כל אחד להגבלת הזרם, נגדים R2 ו- R3 של 27000 אוהם לקביעת זרם הבסיס של הטרנזיסטורים, קבלים קוטביים 16 וולט (2 יח'. עם קיבולת של 10 μF) ושני מקורות LED. מעגל זה מופעל על ידי מקור מתח קבוע 5V.
המעגל פועל על פי העיקרון של "זוג דרלינגטון": הקבלים C1 ו- C2 נטענים ופורקים לסירוגין, מה שגורם לפתיחת טרנזיסטור מסוים. כאשר טרנזיסטור אחד נותן אנרגיה ל- C1, נורית נורית אחת נדלקת. יתר על כן, C2 נטען בצורה חלקה, וזרם הבסיס VT1 פוחת, מה שמוביל לסגירת VT1 ופתיחת VT2 ונורית LED נוספת נדלקת.
עצה שימושית! אם אתה משתמש במתח אספקה הגבוה מ- 5 וולט, תצטרך להשתמש בנגדים בעלי דירוג שונה בכדי למנוע נזק לנורות הלד.
הרכבה DIY של מוסיקה צבעונית על נוריות
כדי ליישם תוכניות מוסיקה צבעוניות מורכבות למדי על נוריות במו ידיך, עליך להבין תחילה כיצד ערכת מוזיקת הצבעים הפשוטה ביותר עובדת. הוא מורכב מטרנזיסטור, נגד והתקן LED אחד. מעגל כזה יכול להיות מופעל ממקור עם דירוג של 6 עד 12 וולט. פעולת המעגל נובעת מהגברה במפל עם פולט (פולט) משותף.
בסיס ה- VT1 מקבל אות עם משרעת ותדר משתנים. במקרה שתנודות האות חורגות מסף קבוע מראש, הטרנזיסטור נפתח והנורית נדלקת. החיסרון של תוכנית זו הוא התלות של המהבהב במידת אות הקול. לפיכך, ההשפעה של מוסיקה צבעונית תופיע רק במידה מסוימת של עוצמת הקול. אם הצליל מוגבר. נורית ה- LED דולקת כל הזמן, וכשהיא פוחתת, היא תבהב מעט.
כדי להשיג אפקט מלא, השתמש בערכת מוסיקה צבעונית על נוריות LED עם חלוקה של טווח הצליל לשלושה חלקים. המעגל עם מתמר קול בעל שלושה ערוצים מופעל על ידי מקור 9V. מספר עצום של תוכניות מוסיקה צבעוניות ניתן למצוא באינטרנט בפורומים שונים של חובבים ברדיו. אלה יכולים להיות ערכות מוסיקה צבעוניות באמצעות קלטת בצבע יחיד, רצועת RGB-LED, וכן נוריות להפעלה וכיבוי חלקות של נוריות. גם ברשת תוכלו למצוא דיאגרמות של אורות ריצה על נוריות נוריות.
עיצוב מחוון מתח LED DIY
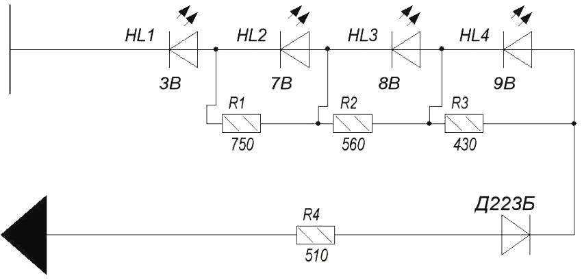
מעגל מחוון המתח כולל נגד R1 (התנגדות משתנה 10 kOhm), נגדים R1, R2 (1 kOhm), שני טרנזיסטורים VT1 KT315B, VT2 KT361B, שלוש נוריות - HL1, HL2 (אדום), HL3 (ירוק). X1, X2 - ספקי כוח 6 וולט. במעגל זה מומלץ להשתמש במכשירי לד עם מתח של 1.5 וולט.
אלגוריתם הפעולה של מחוון מתח ה- LED הביתי הוא כדלקמן: כאשר מפעילים מתח, מקור ה- LED המרכזי ירוק. במקרה של ירידה במתח, הנורית האדומה בצד שמאל נדלקת. הגדלת המתח גורמת לנורית האדומה בצד ימין להידלק. עם הנגד במצב האמצעי, כל הטרנזיסטורים יהיו במצב סגור, והמתח יעבור רק לנורית הירוקה המרכזית.
פתיחת הטרנזיסטור VT1 מתרחשת כאשר מחליק הנגד מועבר מעלה ובכך מגביר את המתח. במקרה זה, אספקת המתח ל- HL3 נעצרת והיא מסופקת ל- HL1. כאשר אתה מזיז את המחוון מטה (מוריד את המתח), הטרנזיסטור VT1 סגור ו- VT2 נפתח, אשר יניע את נורית ה- HL2. עם עיכוב קל, נורית ה- HL1 תיכבה, HL3 יהבהב פעם אחת ו- HL2 ידליק.
ניתן להרכיב מעגל כזה באמצעות רכיבי רדיו מטכנולוגיה מיושנת. יש אנשים שמרכיבים אותו על לוח טקסטוליט, תוך התבוננות בסולם 1: 1 עם מידות החלקים כך שכל האלמנטים יוכלו להשתלב על הלוח.
הפוטנציאל הבלתי מוגבל של תאורת לד מאפשר לעצב באופן עצמאי מכשירי תאורה שונים מ- LED עם מאפיינים מצוינים ועלות נמוכה למדי.





























