Evnen til å dekorere et hus med fargede lys ikke bare inne, men også utenfor har dukket opp relativt nylig. I lang tid var bruk av pærer på gaten umulig på grunn av vanskelige værforhold: frost, nedbør osv. Men fremdriften står ikke stille, og i dag kan du finne street LED-kranser på salg: frostbestandige, varme- og fuktbestandige. Tenk på hvilke muligheter slike utendørs dekorasjoner gir eierne sine.
Innhold
- 1 Hvordan dukket nyttårs LED-kranser til hjemmet opp?
- 2 Utendørs LED-kranser: frost- og fuktbestandig. Enhetsfordeler
- 3 Hvordan velge en kvalitet juletre LED krans
- 4 Varianter av LED-kranser for gaten
- 5 Driftsmåter for LED-LED-kranser hjemme og andre gjenstander
- 6 Hvordan reparere en LED-krans med egne hender
- 7 Hvordan lage en krans av lysdioder med egne hender
- 8 Hvordan velge og kjøpe LED-girlander: for hjem, utendørs, frynser, etc.
Hvordan dukket nyttårs LED-kranser til hjemmet opp?
For første gang dukket gatenes julelys opp for rundt 100 år siden i Amerika. Selvfølgelig ble de ikke utbredt umiddelbart. Men på grunn av det faktum at de ble brukt til å dekorere landets viktigste juletre, ble det snart mye lettere å kjøpe en krans til gaten. Butikker var de første som støttet denne motetrenden, og deretter av eierne av private hus.
I Russland dukket gatekranser opp mye senere. Dette skyldes først og fremst det tøffere klimaet og alvorlige frost, som er karakteristiske for den kalde årstiden. Men i dag er dette problemet løst, og LED-kranser for hjemmet gir alle muligheten til å dekorere hjemmet sitt. I tillegg brukes slike enheter ofte til å dekorere utstillingsvinduer, reklameskilt, bannere osv.
Utendørs LED-kranser: frost- og fuktbestandig. Enhetsfordeler
Bruken av LED-lamper som dekor har en rekke fordeler som har gjort kranser så populære. De viktigste er:
- sammenlignet med konvensjonelle glødelamper LED-lys har betydelig lengre levetid (vanligvis er det 4-5 ganger lengre);
- LED-pærer har et høyt lysstyrke og renhet;
- fra et økonomisk synspunkt er de mer lønnsomme enn konvensjonelle, så det er ikke nødvendig å bekymre seg for overdreven strømforbruk;
- en spesiell plastdeksel er i stand til å beskytte dem mot miljøfaktorer og fuktinntrengning;
- parallell tilkobling av pærer gjør at kransen fortsetter å jobbe, selv om et av elementene er feil, mens det for glødelamper bare brukes en seriekobling, som krever uunngåelig brukervennlighet for alle komponenter;
- Det er mange måter å dekorere og diversifisere LED-strengen på. For å gjøre dette, bruk spesielle plastdyser i forskjellige former.

Fuktbestandig krans for å dekorere fasaden på huset og området rundt med dyser laget av fargede kuler
Nyttige råd! Takket være forskjellige vedlegg kan du bruke den samme kransen gjennom årene, mens du dekorerer hjemmet ditt og eiendommen annerledes hver gang. For eksempel, ett år kan du bruke stjerneformede vedlegg, et annet - hjerter, etc.
Hvordan velge en kvalitet juletre LED krans
Som med alle andre produkter pålegges LED-gatekranser for trær en rekke krav (det er viktig å forstå at bare hvis kjøpet ditt oppfyller alle disse parametrene, kan du stole på den lange og uavbrutte tjenesten):
- det første du må ta hensyn til er kvaliteten på plasten som ble brukt til å lage saken. Det er ganske enkelt å skille materiale av høy kvalitet fra et materiale av lav kvalitet. Hvis et billig alternativ ble brukt i produksjonsprosessen, vil saken ikke tåle sterk frost og vil sprekke. Det er mye bedre hvis produsenten brukte gummi eller gummi i stedet for plast. Dette vil gi ikke bare bedre funksjonalitet til kransen, men også et høyere sikkerhetsnivå i bruken;
Nyttige råd! For å sikre frostmotstanden til kranser for trær på gaten, må du være oppmerksom på merkingen når du kjøper enheter. Dette kriteriet er angitt med bokstavene G og R.
- når det gjelder å dekorere et stort juletre eller fasaden til et hus, oppstår spørsmålet om den nødvendige lengden på kransen. Standardstørrelsene på enheter varierer fra 5-20 m. Det mest populære og praktiske alternativet er en LED-krans på 20 meter. Med aktsomhet kan du finne en enhet på opptil 50 m. Den enkleste måten å forlenge kransen om nødvendig er å bruke spesielle kontakter som lar deg koble flere enheter til en enkelt krets;
- nivået av fuktsikring er et annet viktig utvalgskriterium. Alt er ganske enkelt her: Hvis enheten ikke har ekstra beskyttelse mot rettet vannføring, er dette angitt på emballasjen med bokstaven N. For utendørs bruk, bør du velge en krans som ikke har denne betegnelsen.
Et annet viktig poeng som du absolutt bør ta hensyn til er spenningens stabilitet i strømnettet. Hvis den ikke er stabil, kan selv den mest nøye valgte strengen bli skadet av et plutselig spenningsfall. For å eliminere risikoen for utbrenthet av pærer, er det best å bruke en spesiell stabilisator, som vil kreve ekstra kostnader.
Varianter av LED-kranser for gaten
LED-kranser er delt inn i typer i henhold til to hovedparametere: strømforsyningsmetode og konfigurasjon.
Etter type strømforsyning er enhetene delt inn i:
- koblet til strømnettet;
- autonome strømforsyninger - det kan være et frostbestandig street LED-krans på batterier eller drevet av solcellepaneler.
Fordelen med den andre typen er at det ikke er behov for å lete etter et uttak i nærheten. Samtidig anses bruk av solcellepaneler som strømkilde som mer praktisk og også miljøvennlig. Så, en soldrevet gatekrans samler opp den mottatte energien i løpet av dagslyset, og bruker den gradvis på drift av lysdioder.
Nyttige råd! Batteridrevne LED-strenglys er veldig praktiske når du vil dekorere en gjenstand som er langt fra stikkontakten. Men ikke glem at strømforbruket til slike enheter som regel ikke er for høyt. Derfor, hvis du likevel bestemmer deg for å kjøpe et batteridrevet LED-krans, må du sørge for at du har flere sett med batterier på lager.
Hvilke LED-gatekranser kan du kjøpe i form og utseende
En annen måte å dele gatelys på er deres form. Avhengig av konfigurasjonen kan de brukes til forskjellige formål og under forskjellige forhold:
- universelle kranser - det enkleste og mest kjente alternativet, som sørger for det alternerende arrangementet av pærer på en fleksibel ledning. Med all den tilsynelatende primitiviteten, ved hjelp av en slik enhet, kan du dekorere nesten hva som helst og gi kransen noen form. Du kan kjøpe både enfarget og flerfarget universalkrans med en eller flere driftsmåter;
- LED-kransgardin på vinduet (eller som det også kalles LED-kransgardin) er en kabel som ligger horisontalt, med hengende tråder som LED-pærer er festet på. Avhengig av lengden på trådene, og den kan variere fra 1,5 til 9 m, kan slike gardiner brukes både til å dekorere vindusåpninger og til hele fasader. De kan ofte sees festet til takskjegg eller kalesjer. Disse kransene fikk navnet sitt på grunn av muligheten til å kontrollere strømmen av strøm som leveres til lysdiodene, noe som lar deg skape effekten av dryppende eller rennende vann;
- enheter i form av istapper eller frynser - det er fornuftig å kjøpe en gatekrans av denne typen hvis du vil dekorere visiret eller gesimsen på huset på en original måte. Dets prinsipp for drift er lik den forrige typen enhet, men antall pærer i frynsetrådene kan variere. Lengden på en tråd overstiger som regel ikke 1 m, men de er alle forskjellige fra hverandre i lengde. Ved hjelp av kontrolleren, i tillegg til å gruppere lysdiodene i stråler etter farge, blir effekten av et løpelys skapt;
- LED-garland-mesh er et mer komplekst system, som er et sett med ledninger, i krysset som LED-er er faste. Dette nettverket er designet for å dekorere hele fasaden, åpningene og rekreasjonsområdene. Ved å bruke spesielle kontakter kan de enkelte elementene kombineres i et enkelt stykke av nesten alle størrelser. Den eneste vanskeligheten som kan oppstå, og som må tas i betraktning, er at ledningene i seg selv er ganske skjøre og lett utsatt for mekanisk skade. Derfor bør et slikt maske ikke brukes når det gjelder dekorering av trær.

Girlandnettet ser bra ut som et element i den festlige innredningen av forskjellige gjenstander som ligger på stedet
Er det verdt å kjøpe en duralight? LED-kranser i rør
Duralight er en spesiell type kranser, som er et rør med lysdioder inni. Avhengig av type krans, kan avstanden mellom lyselementene være fra 12 til 27 mm. Samtidig kan du kjøpe en flerfarget duralight street krans eller plukke opp en monokrom modell.
Avhengig av hvilken type ledning som brukes til å koble til lysdiodene, kan strengene være runde eller flate. Ved hjelp av duralight er det praktisk å lage forskjellige glødende figurer, inskripsjoner, samt dekorere fasader, utstillingsvinduer eller reklameskilt med deres hjelp.
Girlander som ligner smeltende istapper i utseende kan skilles ut i en egen kategori. De er laget på grunnlag av samme duralight, men takket være kontrolleren slukkes lysdiodene som ligger i de hengende trådene gradvis. Dette gir inntrykk av at overflaten gradvis avtar. Avhengig av modell kan en krans ha fra 5 til 10 slike istapper, hvoravstanden er fra 10 til 50 cm.

Duralight lar deg enkelt og effektivt dekorere fasader, vindu- og døråpninger, samt lage glødende påskrifter og former
På grunn av de uvanlige effektene som duralight kan skape, får denne typen kranser stor popularitet når det gjelder utforming av områder beregnet på rekreasjon, verandaer, samt husfasader og gesimser.
Driftsmåter for LED-LED-kranser hjemme og andre gjenstander
Hver av oss har sett at det flimrende lyset fra LED-kranser, som ligger både på gaten og i hus, kan være veldig mangfoldig. Hver modus har spesifikke navn, og alle modeller av kranser er forhåndsprogrammert for en eller annen kombinasjon.
Hovednavnene og beskrivelsene av modusene:
- fikse - modusen for en statisk glød av dioder uten ytterligere effekter;
- jager - Gradvis tenning, vekslende med langsomt forfall av lysdioder. På grunn av glattheten i denne prosessen, brukes den til å skape effekter som overløp, samt lette fossefall;

For å få enheten til å glede eierne av huset og gjestene med imponerende lyseffekter, er det verdt å kjøpe en frostbestandig utendørs LED-krans med et stort antall driftsmodi
- blinker (blinker) - i denne modusen blinker hver 5. eller 7. LED i kransen;
- kameleon (kameleon) - konstant intensiv endring av LED-farger;
- multi-chasing som krever en kontroller. Den inkluderer kombinasjoner av flere forskjellige moduser samtidig.
Modeller som kan tilby alle de ovennevnte effektene er absolutt dyrere enn de som er begrenset til en eller to moduser. I alle fall er det verdt å sjekke servicemulighetene til hver modus i butikken før du betaler for kjøpet.
Hvordan reparere en LED-krans med egne hender
Ganske ofte oppstår en situasjon at selv i fjor vinter var enheten perfekt funksjonell, men nå fungerer den ikke som den skal, for eksempel brenner LED-kransen svakt eller slår seg ikke på i det hele tatt. Det er også tilfeller når en farge på LED-kransen fra flere ikke lyser opp. Det er fullt mulig å reparere og bringe enheten i stand på egen hånd. For å lykkes med å løse problemet, må du ha en ide om hva slags sammenbrudd som oftest oppstår, samt mulige måter å reparere en LED-krans i et eller annet tilfelle.
Relatert artikkel:
Diagram over tilkobling av 220V LED-stripe til nettverket: riktig installasjon av bakgrunnsbelysningen. Egenskaper av LED-striper, deres bruk i interiøret. Selvklebende 220V modeller. Prisen på bånd og installasjon av dem for hånd.
Hvordan fikse en LED-krans: et eget område lyser ikke
Den vanligste sammenbruddet er når en eller to farger på kransen ikke lyser. Det hender at en hel seksjon ikke fungerer. I dette tilfellet er det verdt å starte reparasjonen av LED-juletrekransen ved å demontere kontrollenheten for å sikre at alle kontakter er festet ordentlig på brettet og at et ledningsbrudd ikke forårsaket en funksjonsfeil. Hvis du finner ut at problemet gjemmer seg nettopp på dette stedet, må den løsrevne kontakten være løst.Du kan lære mer om denne prosedyren fra videoen om hvordan du reparerer en LED-streng, som du finner nedenfor.
Hvis årsaken til havariet ikke ble funnet i kontrollenheten, indikerer dette at den er skjult i den vanlige ledningen. Faktum er at for LED-kranser, i motsetning til konvensjonelle, brukes en parallell tilkobling, som eliminerer sannsynligheten for en kransefunksjon på grunn av utbrenthet av ett element. Derfor er oppgaven din å sjekke den vanlige ledningen for skader, bitt osv.
Nyttige råd! Ofte er årsaken til feilen kjæledyr som gnager ledningene. Pass på forhånd at kjæledyrene dine ikke har tilgang til kransene, da dette først og fremst er usikkert for seg selv.
Hvordan reparere en LED-streng hvis den er helt feil
Hvis LED-strengen ikke lyser når strømmen er koblet til, kan problemet også løses for hånd. LED-strengen krever rutinemessig inspeksjon for skade på strømledningen og strømforsyningen. Forsikre deg om at alle pinnene er forsvarlig koblet til brikken og kortet. Hvis alle tilkoblinger er i orden, er det mest sannsynlig at selve brettet har brent ut.
På dette stadiet må du ta en beslutning: er det verdt det å fikse kransen, eller om det blir lettere å kjøpe en ny. Selvfølgelig, hvis vi snakker om en billig kinesisk krans, vil det være lettere å erstatte den. Hvis du bestemmer deg for å fikse den gamle, bruk rådene du får.
Kontrollenheten kan byttes ut med en starter fra en lysrør. Avhengig av hvor kraftig den er (127 eller 220 volt), vil LED-lampene blinke i forskjellige hastigheter.
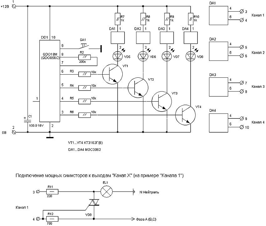
Det er verdt å starte med å sjekke hvor nøyaktig lysdiodene er koblet til i denne kransen. Her bør du være interessert i hvordan de ekstreme elementene i gruppene henger sammen. Hvis tilkoblingen er laget ved hjelp av anoder, må du søke på Internett etter ordningen med nyttårskransen på lysdioder og gjøre noen endringer for å koble de ekstreme elementene med katoder. Dette skyldes det faktum at for normal drift av kransen gjennom starteren, kreves en 5-watt motstand, som vil forsyne anoden med den nødvendige motstanden. I tillegg må du inkludere dioder i kretsen slik at de kan føre omvendt strøm fra nettverket gjennom dem.
Det er ganske plagsomt å finne ut LED-kransekretsen uavhengig og fikse den. Derfor vil det ofte være mye lettere å kjøpe en ny.
Bytte ut individuelle elementer i LED-strengen
Hvis det er nødvendig å bytte ut en separat LED som har mislyktes, kan dette gjøres ganske enkelt. Du trenger bare å koble kransen fra strømforsyningen for å unngå elektrisk støt, fordampe det utbrente elementet og installere et nytt på plass. Det viktigste i dette er å observere polariteten.
Det er spesielt verdt å merke seg hvordan du skal reparere kranser som duralight. Noen ganger må du håndtere et slikt fenomen som en funksjonsfeil i den enkelte delen. Men her er løsningen enkel: du må oppdage problemområdet (du kan gjøre dette visuelt eller ved hjelp av en tester), og deretter bare kutte det ut ved å bruke spesielle merker laget av produsenten som en veiledning. Den ikke-fungerende delen kan kastes, og de servicevennlige kan kombineres med en spesiell kontakt.
Hvordan lage en krans av lysdioder med egne hender
Det er fullt mulig å lage en krans selv hvis du bruker skjemaet til en kinesisk krans på lysdioder som en guide. Tenk på tre algoritmer som skiller seg fra hverandre i produksjonens kompleksitet og følgelig i sofistikering av det endelige resultatet.
Enkel LED-juletrekrans
For å lage den enkleste versjonen av LED-strengen, trenger du følgende komponenter:
- LED-lys (best ved 20mA);
- ledning med et tverrsnitt på 0,25 eller 0,5 mm;
- motstand med en motstand på 100 ohm;
- 6V strømforsyning;
- kniv;
- silikonforsegling (gjennomsiktig) og en pistol for det;
- loddejern, kolofonium og lodde.

Med en tester - en enhet for å måle elektrisk strøm - kan du enkelt sjekke både en krans på lysdioder og glødelamper
Den enkleste ordningen med et juletrekrans på lysdioder innebærer en seriekobling av alle elementene. Dette er veldig enkelt å implementere. Det er nødvendig å bestemme hvilken avstand du vil opprettholde mellom de lysende elementene, hvoretter du bruker passende markeringer ved hjelp av en markør på ledningen. Standard avstand mellom lysdioder er 20-25 cm.
Deretter, med en skarp kniv, på stedene der LED-lampene skal festes, blir det øverste isolasjonslaget kuttet av. I dette tilfellet skal kappelengden være 1-2 cm. Kolofonium og litt loddetinn påføres dette området, noe som gjør at LED-en kan sikres og festes lettere. Etter det er LED-bena loddet.
Selve loddet lysdiode er ikke veldig pålitelig, og for å gi kransen større styrke, er det nødvendig å skape ytterligere beskyttelse, som på samme tid tillater isolering av den eksponerte delen av ledningen. For å gjøre dette trenger du tynn tape. Hver LED er pakket inn på en slik måte at den er "i en lomme". Deretter festes den øvre delen av lommen med silikonforsegling.
Etter at prosedyren for å lage en "lomme" fra båndet er fullført, kan du feste en motstand til ledningen og Strømforsyning, og start deretter å teste systemet.
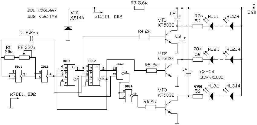
Flerfarget LED-krans: diagram (Kina)
Å lage en flerfarget krans er ikke så vanskelig. Etter å ha gjennomgått diagrammet, vil du se at prinsippet for driften er ganske enkelt på grunn av det faktum at hver farge er koblet til en separat generator. Derfor vil forståelsen av systemets generelle struktur for en farge tillate deg å bruke flere identiske kanaler samtidig, slik at kransen kan lyse i mange forskjellige farger.
På grunn av det faktum at hver fargekanal er koblet til en separat generator, er de uavhengige av hverandre og kan fortsette å jobbe selv når en av dem svikter.
Men hvis kanalene i seg selv er ordnet etter prinsippet som ble vurdert i prosessen med å lage den enkleste kransen, bør kontrolleren gis spesiell oppmerksomhet. En slik enhet er billig, men den utvider kransens muligheter sterkt. Ledningene er loddet til mikrokretsen, som er ansvarlig for driftsmodusene til enheten, og kontrollknappen lar deg fritt bytte fra en modus til en annen.
Dermed, ved å bruke veldig lite penger, kan du lage en mye mer interessant og perfekt flerfarget enhet som vil fungere fullt ut i flere moduser.
Kompleks krans på lysdioder: diagram og trinnvise instruksjoner
Mer kompleks i design, men samtidig mer effektiv er en krans på litiumbatterier. Prinsippet med enheten er noe annerledes enn den kinesiske LED-kransen, hvis diagram er gitt ovenfor, og antar at en lysfarget skyve vil forbli bak kransen. Denne effekten er flott for å skape mønstre i luften.
Det er ganske problematisk å kjøpe en slik LED-krans til gaten, hovedsakelig på grunn av de høye kostnadene. Men hvis du tar opp alle nødvendige deler og bruker litt tid på monteringen, kan du spare mye mens du oppnår ønsket resultat. Listen over nødvendige materialer inkluderer følgende materialer:
- 10 mm dioder som er i stand til å spre lys;
- smal tape;
- magneter med en diameter som ikke overstiger 1,3 mm og en tykkelse på 3 cm;
- epoxy lim;
- litiumbatterier CR2032 3V.

Et bredt utvalg av vedlegg tillater, uten å bytte krans, hvert år å dekorere lokalområdet i forskjellige stiler
Etter at alle nødvendige komponenter er valgt, følger du følgende algoritme for handlinger:
- Hver diode må testes ved å feste den med et langt ben til den positive polen på litiumbatteriet, og den korte henholdsvis til den negative.
- Etter å ha forsikret deg om at LED-lampen lyser sterkt nok, pakk batteriet og dioden i denne posisjonen med tape.
- Deretter festes en magnet til batteriet fra den positive polen, som også festes med teip.
- Hvert element oppnådd på denne måten er festet på en tynn ledning, som fungerer som basen til kransen.
Hovedproblemet med å lage en slik krans er at den samme operasjonen må gjentas nøyaktig og nøye mange ganger. Men i tillegg til de foreslåtte alternativene, kan du på Internett finne mange andre ideer om hvordan du lager en krans av lysdioder med egne hender. Du trenger bare å sette deg et mål, og du kan gi liv til nesten enhver ide.
Hvordan velge og kjøpe LED-girlander: for hjem, utendørs, frynser, etc.
Hvis ideen om å lage en LED-krans på egen hånd ikke virker attraktiv for deg, kan du kjøpe en ny. La oss vurdere flere av de mest populære alternativene: kostnadene og noen definerende egenskaper. Dette vil hjelpe deg med å ta det riktige valget og finne den mest passende modellen.
Det skal forstås at du kan kjøpe nyttårs LED-girlander til veldig forskjellige priser. Mye avhenger av landet og selskapet som produserer, samt lengden på kransen og lyseffekter.
La oss gi et eksempel på gjennomsnittsprisene for populære modeller av nyttårsgirlander:
- LED gardin krans "Rain" er en veldig populær modell som er tilgjengelig i et stort utvalg av størrelser og priser. For eksempel kan en høykvalitets enfarget LED-krans med dimensjoner på 1,5x2 m og en gjennomsiktig ledning kjøpes for 2900 rubler, mens en flerfarget krans koster deg 3700 rubler. Samtidig kan du kjøpe en kinesisk-produsert LED-krans "Rain". Analogen vil koste mye billigere (ca 1000 rubler), men i kvalitet vil den være merkbart dårligere enn originalen;
- LED-kransgardin på vinduet. Du kan kjøpe et slikt smykke fra en kinesisk produsent for 800 rubler. Men virkelig høykvalitets LED-vinduslys vil koste deg minst 2 ganger mer. Naturligvis avhenger mye av området dekket av et slikt gardin, samt tilgjengeligheten av tilleggsfunksjoner og fargebehandlingsfunksjoner;
- Du kan også kjøpe LED-istapper til veldig forskjellige priser. I utgangspunktet kan rekkevidden skisseres som følger: små kinesiske kranser koster 560 rubler. og mer. Den øvre prisgrensen er rundt 3000 rubler. For denne prisen er det fullt mulig å kjøpe en høykvalitets enhet med tilsvarende effekt, for eksempel en LED-krans "Melting icicles";
- en utendørs frostbestandig LED-frynsekrans koster rundt 3000 rubler. og høyere avhengig av konfigurasjon.
Nyttige råd! FRADet skal bemerkes at når vi snakker om billige kranser av kinesisk produksjon, blir ikke alternativer som koster 100, 200, 300 rubler tatt i betraktning. Slike produkter oppfyller sjelden forventningene, så kjøp av disse kransene kan knapt kalles hensiktsmessig.

Du kan kjøpe LED-LED-kranser hjemme og andre gjenstander i mange nettbutikker som spesialiserer seg på varer av denne typen.
Som du kan se, har prisene på LED-kranser et ganske bredt spekter, noe som gjør det mulig å kjøpe smykker av absolutt alle befolkningsgrupper. Det eneste spørsmålet er at levetiden direkte avhenger av kostnaden for kransen. Når det er kjøpt, vil et kvalitetsprodukt lønne seg om et par år, i motsetning til billige kranser, som stadig vil mislykkes.
Gatelys tilbringer mesteparten av tiden i skapet, men de er uerstattelige i jule- og nyttårsferien. Derfor, når det gjelder å kjøpe dem eller lage dine egne, er det best å ta det med tilstrekkelig oppmerksomhet. Da vil huset og områdets område skinne med flerfargede lys, noe som gir god stemning og skaper en koselig festlig atmosfære.






Diagram over tilkobling av 220V LED-stripe til nettverket: riktig installasjon av bakgrunnsbelysningen.









